Jason Wu 💙🌟🤗🌈🤝🌺🎭
@ijasonwu.bsky.social
220 followers 520 following 2.2K posts
Winner or learner—always moving forward 📈 Professional Troublemaker 🎉 Fueling growth & innovation 🌟 🔗 http://linkedin.com/in/iamjasonwu/
Posts Media Videos Starter Packs
Pinned
林心如維持20歲身材秘訣:船井burner極纖錠

tinyurl.com/26pf6v8c

結帳輸入折扣碼,立省800元!

心如親測推薦:
「體脂下降超有感!代謝變好,簡單有效的健康管理方式。」

✅ 三效燃脂:降低體脂/皮下脂肪/內臟脂肪
✅ 專利菸鹼酸鉻,調節醣類代謝
✅ 衛福部認證健康食品,實測突破停滯期
✅ 素人挑戰賽&員工實測100%有感

🔥 官網限量100組,領折扣碼省800元
👉 tinyurl.com/26pf6v8c
在充滿歡樂與覺察的家庭中成長,能讓孩子綻放愛與自信的光芒 ✨💖🌟
台南大學林素微教授發現臺灣學生數學表現兩極分化,低成就學生集中在幾何學習關卡。她研發數位化診斷系統,結合理解教學與認知評量,讓學生從具體操作到抽象思考 ✨。研究揭示真正影響學習的不只教材,更是心理因素與環境支持。疫情拉大落差,她呼籲老師創造安全討論空間,讓學生累積自信與韌性 💪

humanityisland.nccu.edu.tw/linsuwei_a/
數學的坑怎麼補?南大林素微破解迷思、研發系統、搶救「爛數學」脫困 - 人文.島嶼
全文朗讀:   「現在我們去路上問別人數學好不好,很多人會說自己數學很爛!」臺南大學教育學系林素微教 […]
humanityisland.nccu.edu.tw
介紹華碩智慧輸入法

來源:@atoment.tw / TikTok
當自然對你敞開心扉,那便是最純粹的連結。🌿💫
#JoMalone 放玩派對秋冬限定香氛,隆重登場!
>> linkgo.one/s/GS01E

官網禮遇
・新客限定 | 首購享香水 9ml 🎁
・下單即享 | 自選香氛 2 件禮 🌸
・禮盒包裝 | 指定系列享聖誕限定包裝 🎄
・滿額禮贈 | 全館消費滿額再享護膚香氛 💆‍♀️
・全館免運中 🚚

收藏秋冬限定專屬香氣,沉穩木質糅合派對饗宴
將節日餐桌上的味覺轉化為馥郁香氣!

#JoMaloneLondon #JoMaloneLondonTW #SeasonOfScent #PerfectPresent
日夜溫差拉大、皮脂與角質步調失衡?
用「粉橘雙瓶」穩住換季肌
👉 換季別慌,兩瓶把出油、粉刺與細紋一次穩住。

🟠 小橘管 C-013 (NT$880):13%杜鵑花酸+琥珀酸+葡萄糖酸內酯,清理粉刺堵塞、調理出油、提亮膚況。

💗 撫紋瓶 H-002 (原價NT$1,290):2%補骨脂酚×雙重胜肽,柔化細紋、回彈緊緻。

📆 10/13–10/19 秋季保養對策
✅ 滿 $1,800 折 $230|滿 $2,400 折 $380
✅ 滿 $999 超取免運
🎫 指定加碼:輸入【980H002】H-002 現折到 $980

#BFFECT 好肌膚精華研究室 reurl.cc/pYzeed
Overcoming challenges is in their DNA. 💪
運用 ChatGPT 串聯 Canva 🎨,讓製作簡報變得超級輕鬆!只需五個步驟,就能從無到有自動生成一份版面精美、完整度高達八九成的簡報。這個 AI 妙招能幫你擺脫繁瑣的排版細節,將心力專注在內容優化和溝通上,大幅提升工作效率,簡直是簡報救星 ✨!

fc.bnext.com.tw/articles/vie...
教學|如何用 ChatGPT 串聯 Canva,直接在對話中生成簡報?提示詞、範本一次看|未來商務
透過串聯 ChatGPT 與設計平台 Canva 便可以自動化製作簡報,從無到有生成一份幾乎完整的精美簡報。
fc.bnext.com.tw
實在太可愛了 💕 管它是不是 AI 🤖
它發現人工外殼漂亮得多,便毫不猶豫地搬了進去 🐚✨
驚人血糖實測!雞排+珍奶,對血糖影響超乎想像😰

📊實測結果:飯後血糖飆破180 mg/dL‼️
👉 雞排便當:血糖衝上180!
👉 珍珠奶茶:血糖衝上180!
(正常飯後血糖應維持 80~139 mg/dL)

你的日常飲食,可能正在悄悄影響健康!
💡 船井 #FIP100纖維粉——經醫學實證,衛福部核准「調節血糖」功效
✔ 餐前吃一包,幫助穩定血糖在健康範圍
✔ 獨家FIP100高效配方,膳食纖維輕鬆補足
✔ 搭配正確飲食順序:菜→肉→飯

📌 線上購買享折扣 ➤ onelink.one/s/4X2u0

#穩定血糖 #FIP100纖維粉 #調節血糖 #衛福部核准健康食品 #膳食纖維
📸 不開濾鏡也不會心虛的秘密,就從這瓶開始 ✨

🧴 30% 煥膚瓶|30% 果酸 + 4% 杏仁酸 幫你:
✔ 改善粉刺
✔ 肌膚平滑
✔ 改善黯沉
✔ 代謝角質
幫肌膚找到「淨、透、亮」的好狀態 🥳

🍋 一起找到「命定之酸」 👉 reurl.cc/9neAxX

#國民精華 #BFFECT #用科學陪你看見真實改變的 #分享 #互動 #有趣 #果酸
心機重的老婆,倒楣的老公。😏🥴
運動鞋界正上演泡棉軍備競賽,從赤足極簡到厚底超級跑鞋,品牌全力衝刺新材料,每雙鞋底的泡棉細節都藏著技術戰火。誰做出更輕、更彈、更舒適、同時兼顧健康與速度的創新泡棉,誰就能掌控未來跑鞋市場🏃‍♂️💥。

www.businessweekly.com.tw/management/b...
Nike、Hoka、Saucony都在搶這塊泡棉:誰能造出最強跑鞋?-商周頭條|商周
從引發足部傷害的極薄鞋款,到如今兼顧緩震與速度的「超級跑鞋」,這場技術革新背後的真正核心戰場,藏在鞋底深處、那塊輕盈又彈韌的「泡棉」。
www.businessweekly.com.tw
NPU 專為 AI 任務設計,像是技職生,擅長裝置端 AI 推論,搭配 CPU、GPU 提升效能。各大廠都展開 NPU 規格競賽,AMD、Intel、高通、聯發科、蘋果最新晶片火熱較勁,追求更高 TOPS。NPU 省電高效,讓 AI PC、手機、穿戴設備工作更聰明更快 🚀🤖

www.bnext.com.tw/article/7945...
NPU處理器用在哪?NPU概念股有哪些?NPU、CPU、GPU差別是?
AI PC浪潮下,NPU成為重要關鍵字,NPU和CPU、GPU有哪些不同?各科技廠目前在NPU發展如何?
www.bnext.com.tw
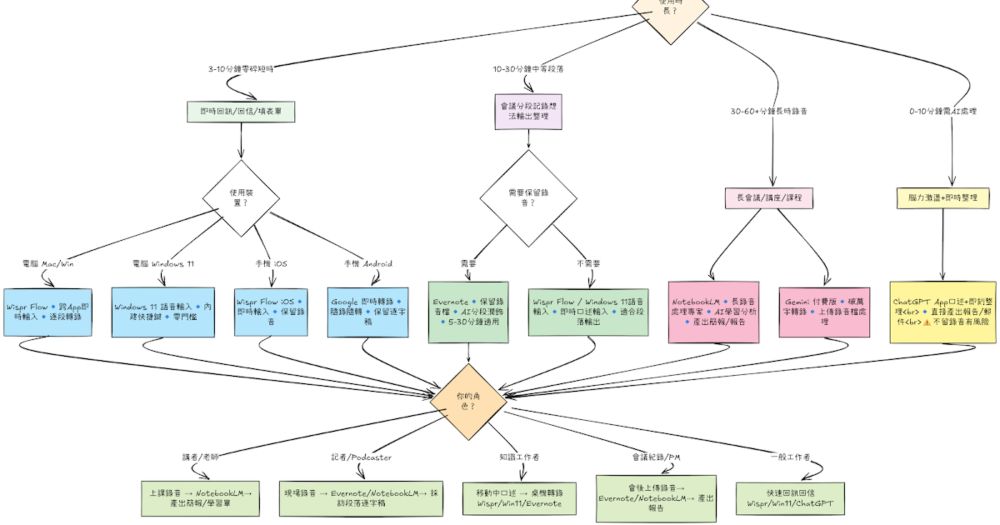
語音轉文字工具已成為提升工作效率的利器。「Wispr Flow」在即時語音輸入方面表現出色,支援 Mac、iOS 和 Windows 系統,並具備自訂字典和錄音歷史功能。然而,對於長時間錄音的處理,NotebookLM 和 Evernote 更為適合。此外,Google 即時轉錄在 Android 裝置上也相當方便。選擇合適的工具,可根據工作需求和使用情境進行搭配,從而提高生產力。

www.playpcesor.com/2025/10/7-ai...
語音變成生產力:7 種 AI 語音轉文字工具應用情境與工作流程攻略
分享各種行動工作技巧、雲端生活應用,善用數位工具改變你我的工作效率與生活品質。
www.playpcesor.com
香港出發🚩#海洋光譜號|豪華遊輪之旅
𝟮𝟬𝟮𝟱/𝟭𝟭-𝟮𝟬𝟮𝟲/𝟬𝟭📆優惠最低 #免萬元
開啟挑戰 ⬌ reurl.cc/gYddjz

#週五啟航 海洋光譜號 出發🛳️
玩法多樣⚓ 亞洲最富創意的遊輪✨

🟠#甲板跳傘 首創模擬器體驗遨翔的快感
🟠#北極星 90多米高空玻璃艙飽覽海洋美景
🟠#南極球 沉浸式VR 穿越太空及海底世界
🟠#機器人酒吧 獨特機器人調配各式飲料
🟠#多款舒適房型、豐富異國料理、水上樂園

設施講都講不完... 就等你親自體驗!
海陸玩法超精彩 好玩到不想下船😍
reurl.cc/gYddjz
矽谷 AI 新創狂熱砸資本,OpenAI 與 Anthropic 通吃起手式,大型企業還在觀望。Replit 取勝靠雲服務與企業級控管,Lovable 則人氣高但收入低。消費級工具像 CapCut 已被團隊瘋狂拉入企業用,PLG 成長大爆衝。大家都衝端到端代理人,誰能節省成本就是王道 🚀🤖。

meet.bnext.com.tw/articles/vie...
AI新創自己用哪些AI?a16z支出榜揭示:誰是人氣王、哪種工具最吸金?|Meet創業小聚
a16z發佈了《AI應用支出報告》The AI Application Spending Report),到底AI新創自己都把錢花在哪些AI工具上?
meet.bnext.com.tw