Nick Petersen
@nickpetersen.bsky.social
57 followers 96 following 11 posts
Vandy MSTP. Aspiring neuroscientist. Proud dog and cat dad 🐕🐈‍⬛. 🇧🇷🇺🇸🏳️‍🌈 he/him/his
Posts Media Videos Starter Packs
Reposted by Nick Petersen
maddyjalbert.bsky.social
I am one of these NSF postdocs. NSF has frozen everyone’s access to their salaries and research stipends (that were already awarded) with no information about when they might be expected to be unfrozen. It still appears like we are expected to continue doing our work though.
astrokatie.com
Apparently all the PhD researchers holding prestigious NSF-funded research fellowships are having their salaries withheld until some unspecified time when the leadership figures out how to eliminate any grant funding that doesn’t align with the president’s political ideology.
benstemon.bsky.social
It’s official: all funding requests made on Tuesday by postdocs for their salaries have been unilaterally rejected by NSF.
nickpetersen.bsky.social
Huge thanks to my mentor @dgordonwinder.bsky.social, our amazing collaborators (@davidweinshenker.bsky.social, Kate McCann, Mihaela Stavarache), and everyone who made this work possible!
nickpetersen.bsky.social
Our work highlights a complex astrocyte-neuron communication network that fine-tunes arousal by integrating noradrenergic signals to amplify wake-promoting circuits. This adds another example of astrocyte heterogeneity, given that astrocytes in other regions have been implicated in sleep promotion.
nickpetersen.bsky.social
Finally, we show this mechanism in vivo. While adenosine and A2A activation usually promote sleep, we found that in the vPAG, A2A activity is necessary for the wake-promoting effects of α1AR activation—adding nuance to how we think about norepinephrine and adenosine’s roles in sleep-wake regulation.
nickpetersen.bsky.social
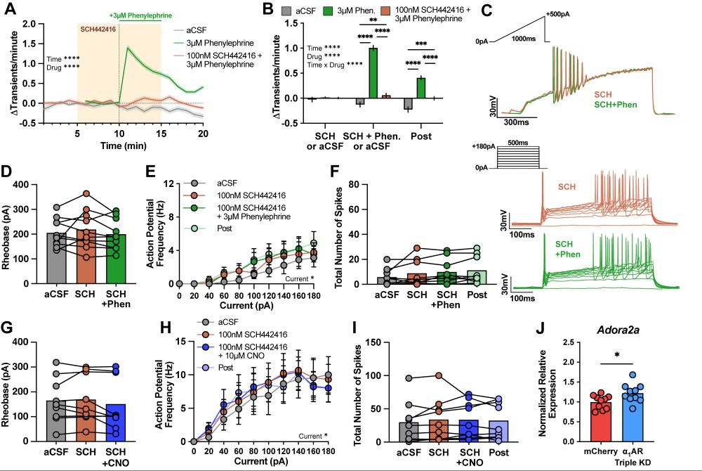
Astrocytes are known to release gliotransmitters, such as adenosine. Blocking adenosine A2A receptors prevented α1AR and Gq-DREADD activation from increasing dopamine neuron excitability. We also saw increased A2A mRNA expression in the triple-α1AR KD mice, suggesting a compensatory upregulation.
nickpetersen.bsky.social
What about vPAG astrocytic triple α1AR knockdown in vivo? We saw no differences in several behavioral and metabolic parameters… EXCEPT for an increase in sleep time during the dark cycle (when mice are usually awake)! This suggests these receptors are important specifically for maintaining arousal.
nickpetersen.bsky.social
Given that multiple α1AR subtypes are expressed on astrocytes, we designed an AAV that expresses shRNAs to knockdown the 3 α1AR subtypes in vPAG astrocytes – it worked surprisingly well! This dampened α1AR-induced calcium increases in the dopamine neurons and prevented the increase in excitability.
nickpetersen.bsky.social
From our Porter-Stranksy led study, we knew that Gq-DREADD activation (mimicking α1ARs) of vPAG astrocytes increases wakefulness in vivo, but now we know it likely does so by increasing the dopamine neuron excitability and activity.
nickpetersen.bsky.social
Using ex vivo calcium imaging, we show that activating α1ARs in the vPAG increases calcium activity in the wake-promoting dopamine neurons and astrocytes. α1AR activation also significantly increased the excitability of the dopamine neurons. 🔬
nickpetersen.bsky.social
Here, we propose a model of how astrocytes contribute to arousal through downstream activation of dopamine neurons via adenosine A2A receptors.
nickpetersen.bsky.social
Sleep & arousal are fundamental, but we still don’t fully understand how they’re regulated. Led by Kirsten Porter-Stransky, we previously showed that activation of alpha1 adrenergic receptors (α1ARs) in the vPAG increases wakefulness and that these receptors are highly expressed on vPAG astrocytes.