Word Family Friday
@wordfamilyfriday.bsky.social
550 followers 52 following 1.3K posts
᚛ᚐᚔᚇᚐᚌᚅᚔ᚜ Explorations of Etymology / Historical Linguistics. Usually on Fridays. www.aidanem.com Tips: https://ko-fi.com/aidanem Subscription: https://www.patreon.com/aidanem
Posts Media Videos Starter Packs
wordfamilyfriday.bsky.social
I think we've had this conversation before, and concluded that Mapudungun would barely show up on a chart 😔
wordfamilyfriday.bsky.social
Living Languages of the Americas, a quick overview

www.aidanem.com/living-langu...

#IndigenousPeoplesDay
Infographic titled "Living American Indigenous Languages" with two pie charts:
Chart 1: Current number of Speakers Grouped by Language Family (Approximate)
-Quechuan languages 8.25 million
-Tupian: Guaraní: 6.5 million
-Other Tupian Languages: 80,000
-Mayan languages: 6.5 million
-Oto-Manguean languages: 2.1 million
-Aymara: 1.7 million
-Uto-Aztecan: Nahuatl: 1.7 million
-Other Uto-Aztecan languages: 280,000
-Arawakan languages: 500,000
-Totanacan languages: 270,000
-Araucanian languages: 260,000
-Na-Dené languages: 200,000
-Algic languages: 180,000
-Mixe-Zoquean languages: 160,000
-Misumalpan languages: 150,000
-Purépecha: 140,000
-Inuit-Aleut languages: 120,000
-Other families: 800,000

Chart 2:
-South America: 18 million
-Mexico and Central America: 11 million
-Canada, Greenland, and United States: 600,000


Total: about 30 million speakers

www.aidanem.com
wordfamilyfriday.bsky.social
Distantly related to Czech síť 😁
wordfamilyfriday.bsky.social
Hmm, maybe. I don't have any indexed in my head, so I'll have to put together a query that can find them
Reposted by Word Family Friday
wordfamilyfriday.bsky.social
Oh yeah, he was a huge fan! He got his first copy in Italian translation when he was 17.

As First Consul, he commissioned the paintings:

"Ossian Awakening the Spirits on the Banks of the Lora with the Sound of his Harp" by François Gérard
Reposted by Word Family Friday
dreamsofvenus.bsky.social
More importantly though I had no idea Napoleon was familiar with the Fenian cycle??? My mind is blown
wordfamilyfriday.bsky.social
Well the expected plural form of the in PIE is *h₂m̥sewes > W. Germanic *ansiwi, so the i-mutation is regular. But yeah there are some other weird things about the forms.

Compare German Apfel/Äpfel for i-mutation in the plural of u-stem nouns (W. Germanic *applu/*appliwi)
wordfamilyfriday.bsky.social
(Both painters are also well known for their portraits of Napoleon and his family)
wordfamilyfriday.bsky.social
and
"Ossian Receiving the Ghosts of French Heroes" by Anne-Louis Girodet de Roucy-Trioson
wordfamilyfriday.bsky.social
Oh yeah, he was a huge fan! He got his first copy in Italian translation when he was 17.

As First Consul, he commissioned the paintings:

"Ossian Awakening the Spirits on the Banks of the Lora with the Sound of his Harp" by François Gérard
wordfamilyfriday.bsky.social
The name is also used in Old English—Osgar, abbot of Abingdon died in 894.
But as far as I know, there is no continued use of "Osgar" in Middle or Modern English.
wordfamilyfriday.bsky.social
But since it's Sweden, the popularity may have been influenced by the inherited "Asger", from the Norse name "Asgeirr": "God-Spear"
The spread of its popularity in English may likewise be influenced by similar Germanic names like Osborn, Oswald, Oslaf that are built with that Germanic "god" element.
wordfamilyfriday.bsky.social
The name became popular starting with king of Sweden Oscar I (b. 1799). He was probably named by his godfather Napoleon Bonaparte after the character in Irish Fenian cycle, recently re-popularized by Macpherson's revival work.
wordfamilyfriday.bsky.social
As an Irish name "Oscar" would mean "Deer-Friend" (sic) or "Deer-Kinsmen" (the mythological Oscar was the son of Oisín: "Fawn, Deerling").
But it may also be partly derived from the Norse name "Asgeirr": "God-Spear".
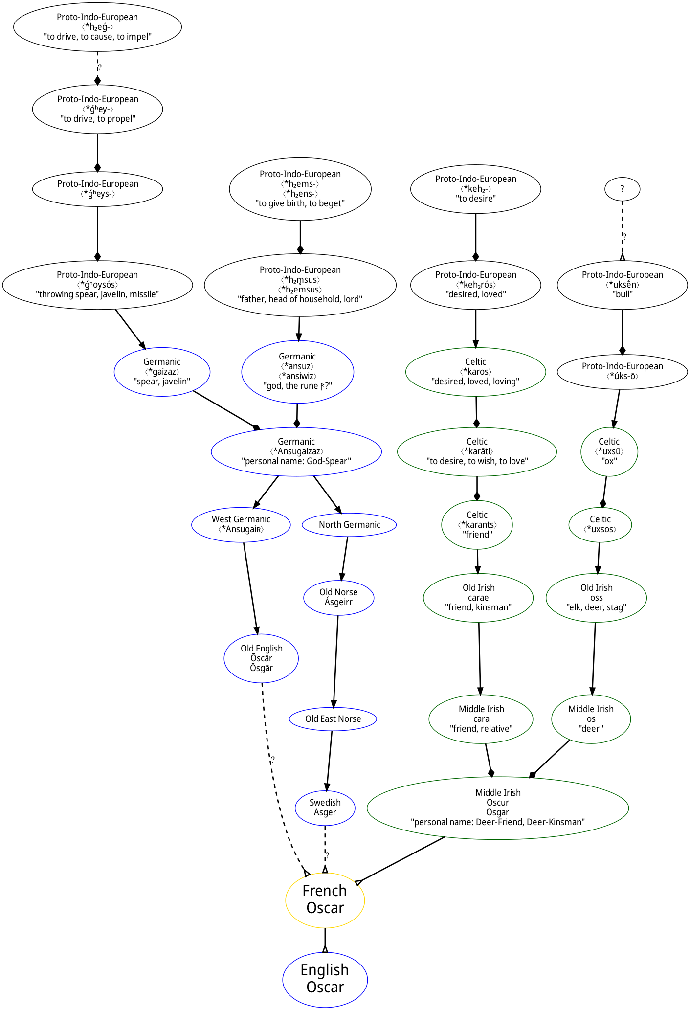
Directed graph showing "Oscar"
from Middle Irish "Osgar"/"Oscur": "Deer-Friend" from PIE *uksḗn: "bull" and *keh₂-: "to desire"
but also possibly from one or more versions of the Germanic name *Ansugaizaz: "God-Spear" (Old English Osgar, Old Norse Asgeirr) from PIE *h₂emsus/*h₂m̥sus: "father, head of household, lord" and *ǵʰey-: "to propel" The same graph with other words shown for context, including:
from Proto-Indo-European *uksḗn: "bull"
English "ox", "Oxford"
Irish "Oisín"
from PIE *keh₂-: "to desire"
Irish "cara": "friend"
English "charity"
from *h₂emsus: "father, lord"
English "Osborne", "Aesir"
Avestan <Ahura Mazda>
from PIE *ǵʰoysós: "throwing spear, javelin, missile"
Irish "ga", "Gae Bolga"
English "gar (fish)"
wordfamilyfriday.bsky.social
There's a number of words for "paper" that both a) are hard to trace to a clear ancestor and b) sound roughly similar. Wanderwort?

Phoenician 𐤇𐤓𐤈𐤉𐤕 <ḥrṭyt>
Greek χάρτης <khártēs>
Sogdian 𐼸𐼰𐼲𐼹𐼰 <kāγaδā>
Old Chinese 紙 <*k.teʔ>
Vietic <*k-cajʔ>

a chart:
wordfamilyfriday.bsky.social
ἀποθήκη breaks down as "away-put-ness" and is approximately equivalent to English "off-do-y" 😁
wordfamilyfriday.bsky.social
Nice. I should definitely get both of those added. Especially the wanderwort!
wordfamilyfriday.bsky.social
Another very strange double-double 😄

"mile" and "chiroptera" both from PIE roots *ǵʰes- + *peth₂-. Ish.
Reposted by Word Family Friday
wordfamilyfriday.bsky.social
In a separate fun story, the Old Medean military title *hazārapatiš: "commander of a thousand" was both borrowed into Greek as ἀζαραπατεῖς <azarapateîs>/ἀζαβαρίτης <azabarítēs> and also calqued as χιλίαρχος <khilíarkhos>.
Reposted by Word Family Friday
wordfamilyfriday.bsky.social
In each Hellenic, Indo-Iranian, and Italic the word for "thousand" is derived from Proto-Indo-European <*ǵʰéslo->—apparently "handful"?—but in different forms.

Greek χίλιοι <khílioi> ("kilo-") seems to derive from <*ǵʰesliyoy>, which may is probably a plural adjective form?
Reposted by Word Family Friday
wordfamilyfriday.bsky.social
New word family: milli-, kilo-, millennial, chrono-, yard, surgery, garter, Midgard
www.aidanem.com/word-family-...
visualization of data in link
wordfamilyfriday.bsky.social
wordfamilyfriday.bsky.social
In a separate fun story, the Old Medean military title *hazārapatiš: "commander of a thousand" was both borrowed into Greek as ἀζαραπατεῖς <azarapateîs>/ἀζαβαρίτης <azabarítēs> and also calqued as χιλίαρχος <khilíarkhos>.
wordfamilyfriday.bsky.social
Italic also uses the <*sm̥->, but makes the whole thing feminine-collective as <*smih₂-ǵʰéslih₂>, whence Latin "mille"