Fernando Calvo
@calvolab.bsky.social
180 followers 170 following 33 posts
Tumor Microenvironment Team at IBBTEC, Spain. Led by Fernando Calvo. Research interests in tumor-stroma communication and cancer-associated fibroblasts #CAFs #TME.
Posts Media Videos Starter Packs
calvolab.bsky.social
Se realizará en el @ibbtec.bsky.social en Santander (España), con dentro del programa de doctorado de #University of Cantabria y con la infraestructura del @csic.es. Estamos financiados por @erc.europa.eu, @contracancerinv.bsky.social, @ageinves.bsky.social. Se agradece difusión.
calvolab.bsky.social
ALERTA de EMPLEO!! Ofrecemos un contrato predoctoral para realizar la tesis doctoral en el estudio de la heterogeneidad funcional de los fibroblastos asociados a cáncer (CAFs) y su papel en resistencia terapéutica en cáncer de vejiga, asociado a nuestro proyecto (PID2024-157801OB-I00). Más detalles👇
calvolab.bsky.social
Amazing master lecture on clinical genomics by the great Angel Carracedo visiting us today at @ibbtec.bsky.social. Learned a lot.
calvolab.bsky.social
We are based @ibbtec.bsky.social in Santander, Spain. We are part of #University of Cantabria and @csic.es. We are funded through @erc.europa.eu @contracancerinv.bsky.social and @ageinves.bsky.social. We will support the scientific+professional development of the researcher that fills the position.
calvolab.bsky.social
We have developed a model to investigate this process in detail and generated intriguing and exciting data that we aim to exploit in coming months. We have additional resources (clinical data, bioinformatics, molecular characterization) snd collaborations in place.
calvolab.bsky.social
This is an exciting project at the interphase of cancer biology and bioengineering, employing organ-on-chip approaches to describe how CAFs influence abnormal vascularization and drug perfusion in cancer.
calvolab.bsky.social
JOB ALERT!! 🧪 We are offering a postdoc position within our “antiCAFing” ERC-CoG project to investigate the interplay CAFs:endothelial cells and its impact in aberrant vascularization in tumors. More details below 👇. Please spread the word.
calvolab.bsky.social
Thanks to all the authors, funding agencies (@contracancerinv.bsky.social, @erc.europa.eu, #AEI), and institutions (@univcantabria.bsky.social, @csic.es) that support our work.
11/11
END!
calvolab.bsky.social
Additionally, our findings establish a mechanistic link between proteostasis and mechanotransduction via the HSP90α-YAP axis and its impact in cancer development, with potential relevance in other contexts where YAP activity is implicated.
10/11
calvolab.bsky.social
To our knowledge, this is the first study demonstrating the role of HSP90 in modulating #CAF behaviour and #TME characteristics, opening intriguing therapeutic avenues.
9/11
calvolab.bsky.social
Notably, this regulation is particularly relevant in mechanically stressed environments like CAFs, where mechanotransduction dominates over Hippo-dependent control.
8/11
calvolab.bsky.social
While previous studies linked HSP90 to heat-shock-induced YAP activation via the Hippo pathway (Luo, Nat Cell Biol 2020), our findings describe a distinct mechanism that operates under normal temperature conditions, emphasizing a direct interaction between HSP90α and YAP.
7/11
calvolab.bsky.social
This mechanism was validated in non-tumoral contexts employing emergent vasculogenesis models in microfluidic devices, underscoring the broader relevance of the HSP90α-YAP axis beyond CAFs.
6/11
calvolab.bsky.social
We identify the mechanotransducer YAP as a key effector of HSP90α. YAP is activated in CAFs through mechanotransduction, playing a critical role in CAF function. e show that HSP90α depletion compromises YAP stability, and that YAP is the main mediator of HSP90α functions in CAFs.
5/11
calvolab.bsky.social
Our findings reveal a crucial role for the master chaperone HSP90α in shaping CAF functionality, influencing extracellular matrix (ECM) remodelling, tumour growth, and dissemination in experimental breast cancer models.
4/11
calvolab.bsky.social
This is exciting because the pro-tumorigenic function of HSP90 and proteostasis mechanisms has not been considered outside the cell autonomous context of cancer cells.
3/11
calvolab.bsky.social
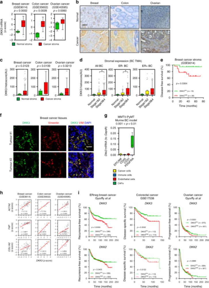
Through comprehensive gene expression analyses of human cancer stroma + unbiased chemical genomics approaches, we show that HSP90-dependent transcriptional programs are a consistent feature of CAFs associated with aggressive #TME and poor patient prognosis.
2/11
calvolab.bsky.social
Thanks also to funding agencies and institutions (@contracancerinv.bsky.social, #AEi, @erc.europa.eu, #IBBTEC, @csic.es c.es, @univcantabria.bsky.social) for supporting our work, and to all cancer patients that inspire our research (6/6)
Bluesky
ivcantabria.bsky.social
calvolab.bsky.social
Bea’s project was a tough one, taking many different routes that didn’t pan out. Bea’s hard work, enthusiasm, ideas and technical ability make it work. So proud of how she carried out the project and defended it today. Cheers to her! (5/6)
calvolab.bsky.social
Interesting results linking stress and metabolic rearrangements in CAFs that we are currently preparing for publication. Stay tuned (4/6)
calvolab.bsky.social
Also, many thanks to the incredible group of people that form my team, for their input and assistance along the way and for the great working atmosphere. And to @fendtlab.bsky.social) for hosting Bea and helping us in this project (2/6)