Michael Montgomery
@michaeltmont.bsky.social
100 followers 110 following 36 posts
Stanford PhD candidate in the Engreitz Lab. Passionate about engineering gene regulation and high-throughput tech dev.
Posts Media Videos Starter Packs
michaeltmont.bsky.social
Very cool work! I'm particularly excited about the integration of multiple models/prediction heads in this approach, given how many aspects of gene regulation likely need to be considered to achieve a specific quantitative design goal.
michaeltmont.bsky.social
Thanks Josh!!! Trying to extend it to a bunch of other promoters now 🫡
michaeltmont.bsky.social
Thank you, Joseph!! That is so great to hear. Time to think about what to try to convince you of next 🤔
michaeltmont.bsky.social
Thank you! And thanks again for the guidance re MPRA analysis!
michaeltmont.bsky.social
Thank you so much! 😊
michaeltmont.bsky.social
Thank you for highlighting our work!
michaeltmont.bsky.social
thank you for promoting our work! :)
michaeltmont.bsky.social
This project was a true team effort. Big thanks to Gabriella Martyn for co-leading, our advisor @jengreitz.bsky.social for mentorship and support, and the whole Variant-EFFECTS team for their essential contributions. Anything is possible when collaborations happen between friends.
michaeltmont.bsky.social
In summary, Variant-EFFECTS can dissect and reprogram endogenous regulatory elements to tune gene expression in a cell type-specific manner. This approach is broadly applicable for studying gene regulation and characterizing effects of both designed and disease-associated variants.
michaeltmont.bsky.social
(iii) A lentiMPRA experiment measuring the effects of the same PPIF promoter variants assayed with Variant-EFFECTS. This revealed systematic differences between effects measured in an endogenous versus reporter context, highlighting the strengths of Variant-EFFECTS.
michaeltmont.bsky.social
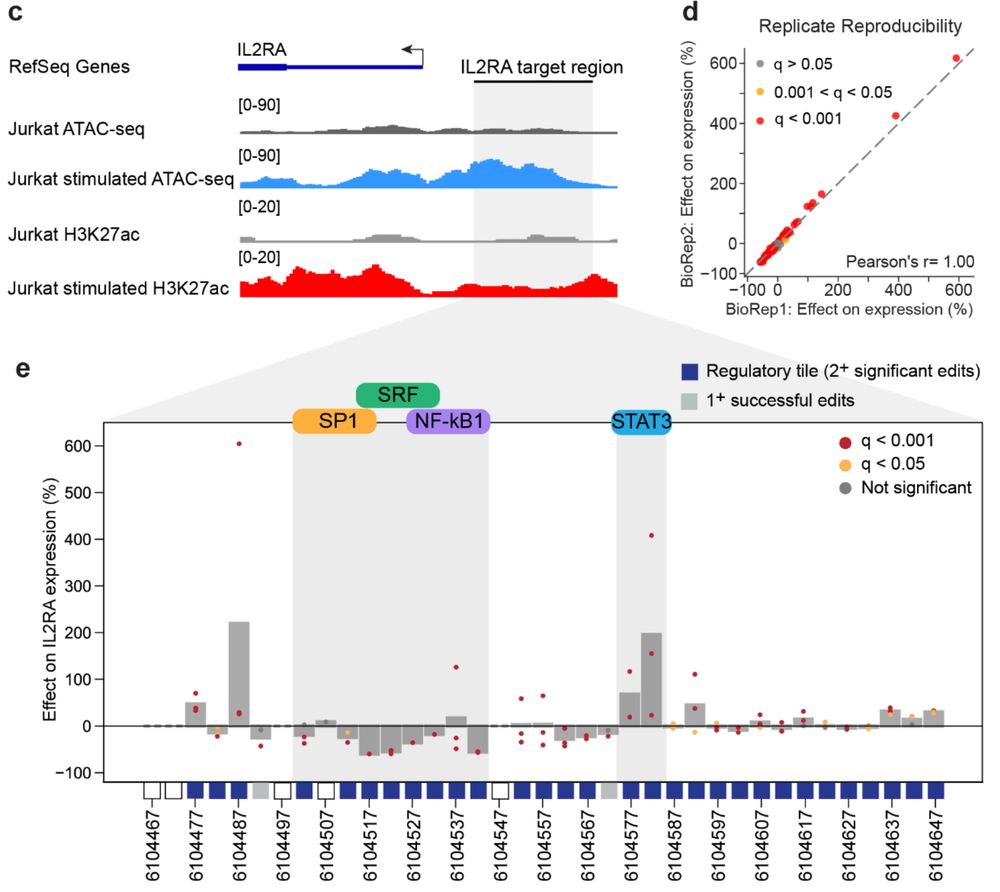
(ii) A mutagenesis screen targeting the IL2RA promoter & measuring effects using an alternative assay, which demonstrated how Variant-EFFECTS can be generalized to study the quantitative function of regulatory sequences that control various cellular phenotypes, including RNA & protein expression.
michaeltmont.bsky.social
(i) A validation screen of 10 significant variants from the original PPIF enhancer screen, which demonstrated the reproducibility and robustness of Variant-EFFECTS measurements across screens performed with varied parameters (MOI, coverage, guide, representation).
michaeltmont.bsky.social
In revision, we added several new experiments and analyses. While these are detailed in the supplement of our manuscript, I would like to highlight a few that were key to demonstrating the capabilities of our technology:
michaeltmont.bsky.social
The experiments we present here—mapping key sites within endogenous elements, identifying efficient prime editing sites, then iteratively applying computational modeling and Variant-EFFECTS—provide a generalizable strategy to develop genome editing reagents that create desired changes in expression.
michaeltmont.bsky.social
In total, 78% of edits designed to increase or decrease expression in either cell type significantly affected PPIF expression in the intended direction, although to varying degrees.
michaeltmont.bsky.social
The range of effect sizes induced by these ML-designed edits was striking. We found that small changes (4-10bp) to the PPIF promoter sequence, delivered via CRISPR prime editing, can turn PPIF gene expression up by more than 2-fold (+140%) or down by more than 7-fold (-86%)!
michaeltmont.bsky.social
CRISPR edits to endogenous DNA that tune expression to a desired level (e.g., up 2-fold) could enable new therapeutic applications for many diseases. To test if we could achieve such changes with CRISPR prime editing, we used an ML-guided approach to rationally design edits to the PPIF promoter.
michaeltmont.bsky.social
Additionally, none of the models appeared to correctly interpret the effects of edits to the distal enhancer—either due to limited context in local models or failure of long-range models to learn its importance. However, our results suggest an alternative way to capture long-range variant effects.
michaeltmont.bsky.social
Through this analysis, we found that chromatin accessibility models outperformed the corresponding expression models for predicting effects on gene expression, similar to previous analysis of data from plasmid reporter assays and natural genetic variation.
michaeltmont.bsky.social
To illustrate how gold-standard experimental measurements of variant effects on expression in endogenous context can be leveraged for quantitative evaluation of predictive models, we benchmarked the accuracy of recent deep learning models of gene regulation against our new Variant-EFFECTS dataset.