Nature Aging
@nataging.nature.com
490 followers
53 following
54 posts
Nature Aging is a thematic journal from the Nature Portfolio that serves the broad aging research community. Follows & posts ≠ endorsements.
Posts
Media
Videos
Starter Packs
Pinned
Nature Aging
@nataging.nature.com
· Sep 8
A blood-based DNA damage signature in patients with Parkinson’s disease is associated with disease progression - Nature Aging
Aging is a risk factor for Parkinson’s disease; however, how DNA damage accumulation, a hallmark of aging, contributes to its pathophysiology remains incompletely understood. Here, the authors identif...
doi.org
Nature Aging
@nataging.nature.com
· Sep 4
The aging factor EPS8 induces disease-related protein aggregation through RAC signaling hyperactivation - Nature Aging
Aging is a risk factor for neurodegenerative diseases associated with protein aggregation. Here the authors identify age-related hyperactivation of EPS8/RAC signaling in C. elegans as a driver of path...
www.nature.com
Nature Aging
@nataging.nature.com
· Aug 6
Large-scale genome-wide analyses with proteomics integration reveal novel loci and biological insights into frailty - Nature Aging
To better understand the etiology of frailty, the authors perform a large genetic study. They identified 45 additional variants and implicated MET, CHST9, ILRUN, APOE, CGREF1 and PPP6C as potential ca...
doi.org
Nature Aging
@nataging.nature.com
· Aug 4
Serum amyloid P secreted by bone marrow adipocytes drives skeletal amyloidosis
Nature Aging - Amyloid fibrils can accumulate in tissues outside the brain, yet the impact is incompletely understood. Here the researchers show that, with age, mouse bone marrow fat cells become...
rdcu.be
Nature Aging
@nataging.nature.com
· Aug 4
Stress granule clearance mediated by V-ATPase-interacting protein NCOA7 mitigates ovarian aging
Nature Aging - The role of cellular stress responses in ovarian aging remains incompletely understood. In this study, the authors identify NCOA7 as a facilitator of autophagic clearance of stress...
rdcu.be
Nature Aging
@nataging.nature.com
· Jul 18
Disease burden, lifetime healthcare cost and long-term intervention impact projections among older adults in Singapore
Nature Aging - Population aging presents challenges for healthcare and social care systems in ensuring that services are available for older adults. Here the authors performed a Singapore-based...
rdcu.be
Nature Aging
@nataging.nature.com
· Jul 16
Associate or Senior Editor, Nature Aging
Title: Associate or Senior Editor, Nature Aging Organization: Nature Portfolio Locations: New York, Jersey City, Shanghai or Beijing – Hybrid Working Model Closing Date: August 20th, 2025 About Spring...
springernature.wd3.myworkdayjobs.com
Nature Aging
@nataging.nature.com
· Jul 15
The GNPC provides a proteomic resource for biomarker discovery and mechanistic insight in neurodegenerative disease - Nature Aging
The Global Neurodegeneration Proteomics Consortium (GNPC) is a multifaceted open-data resource of about 250 million protein measurements for biomarker discovery and mechanistic research across several...
doi.org
Reposted by Nature Aging
Nature Aging
@nataging.nature.com
· Jun 11
Recurrent somatic mutation and progerin expression in early vascular aging of chronic kidney disease
Nature Aging - Progerin, a truncated version of lamin A, causes Hutchinson–Gilford progeria syndrome characterized by premature aging and cardiovascular complications. Here the authors show...
rdcu.be
Nature Aging
@nataging.nature.com
· Jun 4
Developing a blood-based epigenetic clock for intrinsic capacity - Nature Aging
Intrinsic capacity, the composite of an individual’s physical and mental capacities, is fundamental to healthy aging. Fuentealba and colleagues use DNA methylation data to develop an epigenetic predic...
nature.com
Nature Aging
@nataging.nature.com
· Jun 4
A blood-based epigenetic clock for intrinsic capacity predicts mortality and is associated with clinical, immunological and lifestyle factors - Nature Aging
Fuentealba and colleagues build and validate a DNA methylation clock of intrinsic capacity (IC) to bridge resource-intensive clinical assessments of IC with molecular readouts of aging, highlighting s...
nature.com
Nature Aging
@nataging.nature.com
· Jun 4
hUSI is a robust transcriptome-based cellular senescence prediction tool - Nature Aging
Human universal senescence index (hUSI) is a data-driven scoring tool that is derived from the most comprehensive senescence transcriptome data available. Demonstrating excellent accuracy and robustne...
doi.org
Nature Aging
@nataging.nature.com
· Jun 4
A transcriptome-based human universal senescence index (hUSI) robustly predicts cellular senescence under various conditions - Nature Aging
Wang et al. present the human universal senescence index (hUSI), a robust transcriptome-based tool that accurately predicts cellular senescence across diverse conditions, offering insights into aging ...
doi.org
Nature Aging
@nataging.nature.com
· Jun 4
Harnessing a noncanonical vestibular input in the head-direction network to rectify age-related navigational deficits - Nature Aging
Hu et al. show an aging-related navigational decline owing to deterioration of the excitatory PVMVN→DTN pathway in the brainstem. Targeted chemogenetic pathway activation in aged mice rectified the de...
doi.org
Nature Aging
@nataging.nature.com
· Jun 4
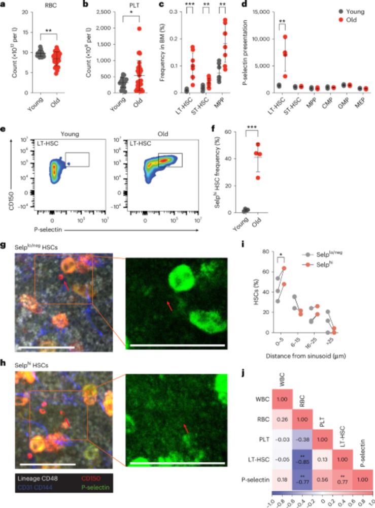
Aberrant engagement of P-selectin drives hematopoietic stem cell aging in mice - Nature Aging
P-selectin has been considered as a biomarker of hematopoietic stem cell (HSC) aging. Here, Yang et al. uncovered a new functional role of P-selectin engagement in regulating HSC regeneration and driv...
doi.org
Nature Aging
@nataging.nature.com
· Jun 2
The geroprotectors trametinib and rapamycin combine additively to extend mouse healthspan and lifespan - Nature Aging
Gkioni et al. show that trametinib, which targets the Ras–Mek–Erk pathway, extends lifespan in male and female mice and that co-treatment with the known geroprotector rapamycin additively extends life...
www.nature.com
Nature Aging
@nataging.nature.com
· Jun 2
Body-to-brain insulin and Notch signaling regulates memory through neuronal CREB activity - Nature Aging
Zhou, Novak and colleagues identify that the Caenorhabditis elegans hypodermis, a peripheral liver-like metabolic tissue, regulates memory via insulin/IGF-1 and Notch signaling, and show that activati...
www.nature.com