@obfuscated-d.bsky.social
Maker of things, breaker of things, and some other stuff. Electronics, robots, all things mechanical
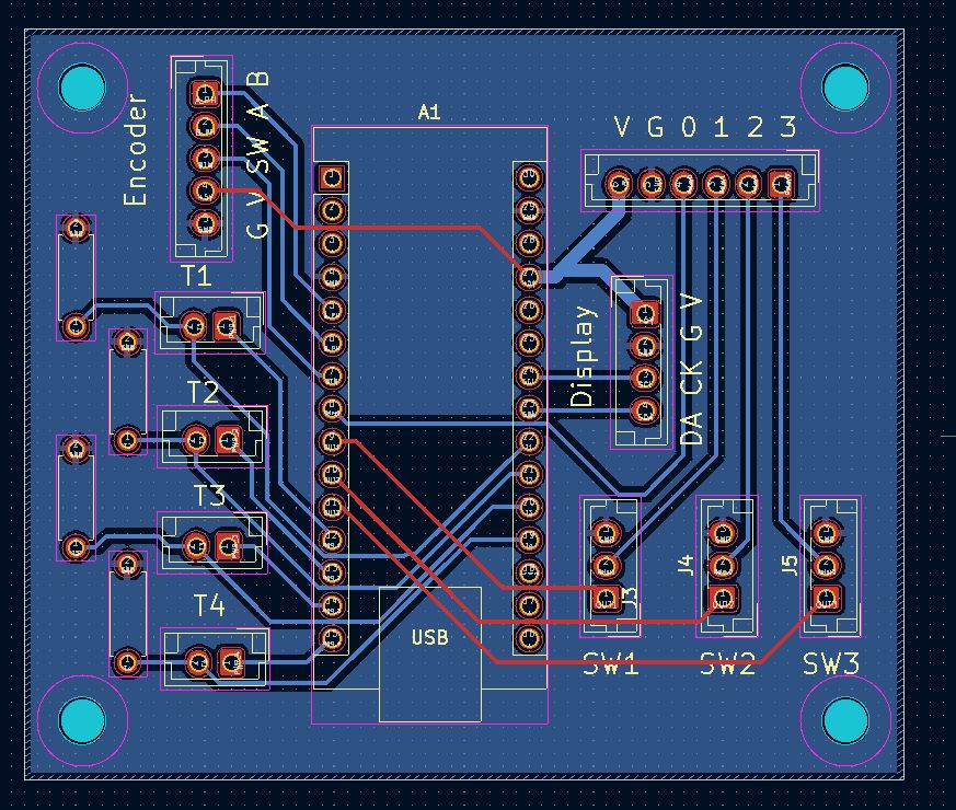
Made this guy for a pump controller
June 7, 2025 at 6:18 PM
Made this guy for a pump controller
I forgot I had a bsky acct....
May 21, 2025 at 12:38 AM
I forgot I had a bsky acct....
Just locking in my handle here, I'm usually on that little birdy site. In the meantime, here's my latest DIY pcb's! Some wifi light controllers
November 18, 2024 at 3:26 PM
Just locking in my handle here, I'm usually on that little birdy site. In the meantime, here's my latest DIY pcb's! Some wifi light controllers