Tamim Ahsan
@tamim-ahsan.bsky.social
180 followers
180 following
230 posts
PhD Candidate| Affiliated with University of Wollongong, University of Sydney and Max Planck Institute of Psychiatry | Studying stress-related psychopathology using spatial multi-omics.
Views expressed here are my own.
https://tamim-ahsan.github.io/
Posts
Media
Videos
Starter Packs
Tamim Ahsan
@tamim-ahsan.bsky.social
· Sep 3
Interplay of genetic predisposition, plasma metabolome and Mediterranean diet in dementia risk and cognitive function - Nature Medicine
Genetic background, plasma metabolome and dietary data from 4,215 women and 1,490 men reveal 57 metabolites whose associations with dementia risk vary by APOE4 genotype and other risk variants.
doi.org
Tamim Ahsan
@tamim-ahsan.bsky.social
· Aug 27
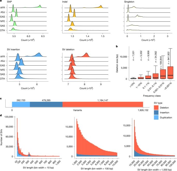
Whole-genome sequencing of 490,640 UK Biobank participants - Nature
A study reports whole-genome sequences for 490,640 participants from the UK Biobank and combines these data with phenotypic data to provide new insights into the relationship between human variation a...
doi.org
Tamim Ahsan
@tamim-ahsan.bsky.social
· Aug 25
Oral polyphenol-based microbeads with synergistic demulsification and fat locking for obesity treatment
Excessive fat intake is strongly linked to the growing prevalence of obesity and associated metabolic disorders. Orlistat is the only Food and Drug Ad…
www.sciencedirect.com
Tamim Ahsan
@tamim-ahsan.bsky.social
· Aug 21
New Benzodiazepine Tapering Guide—Slow and Patient Centered
This Viewpoint discusses a recent FDA-commissioned joint clinical practice guideline to help clinicians decide when and how to reduce or discontinue benzodiazepine prescriptions in a way that supports...
jamanetwork.com
Tamim Ahsan
@tamim-ahsan.bsky.social
· Aug 20
A defined microbial community reproduces attributes of fine flavour chocolate fermentation - Nature Microbiology
An in-depth microbiological and metagenomic analysis of Colombian farm and fermentation facilities resulted in the design of a defined microbial community that can reproduce the flavour of fine chocol...
doi.org
Tamim Ahsan
@tamim-ahsan.bsky.social
· Aug 16
Why menstrual cycle irregularities belong in brain research - Nature Medicine
The menstrual cycle requires tight orchestration between the brain and body, and irregularities can be both the cause and the consequence of wide-ranging health issues. Embracing this complexity, inst...
www.nature.com
Tamim Ahsan
@tamim-ahsan.bsky.social
· Aug 16
Contagious depression: Automatic mimicry and the mirror neuron system - A review
Contagious depression is a theory proposing that depression can be induced or triggered by our social environment. This theory is based on emotional c…
www.sciencedirect.com
Tamim Ahsan
@tamim-ahsan.bsky.social
· Aug 15
Inner speech in motor cortex and implications for speech neuroprostheses
Inner speech is robustly represented in the motor cortex and can be decoded in real
time to restore communication to people with paralysis. Unintentional decoding of
private inner speech can be preven...
www.cell.com
Tamim Ahsan
@tamim-ahsan.bsky.social
· Aug 15
Optimistic people are all alike: Shared neural representations supporting episodic future thinking among optimistic individuals | PNAS
Optimism is a critical personality trait that influences future-oriented cognition
by emphasizing positive future outcomes and deemphasizing negati...
doi.org
Tamim Ahsan
@tamim-ahsan.bsky.social
· Aug 14
Frontiers | Voice as a biomarker: exploratory analysis for benign and malignant vocal fold lesions
Benign and malignant vocal fold lesions can alter voice quality and lead to significant morbidity or, in the case of malignancy, mortality. Early, noninvasiv...
doi.org
Tamim Ahsan
@tamim-ahsan.bsky.social
· Aug 14