Deepanshu Singh
@deepanshund.bsky.social
160 followers 400 following 9 posts
Post-Doc researcher at University of Manchester Drosophila neurobiology, Alternative splicing, Sex-peptide and Infection
Posts Media Videos Starter Packs
Reposted by Deepanshu Singh
deepanshund.bsky.social
I have added you to the pack.
deepanshund.bsky.social
Engaging young minds with tiny flies!
Fantastic outreach session introducing Drosophila as a model to explore brain, behaviour, and disease.
Big thanks to Sanjai Patel for organizing the event and @rituparna-uom24.bsky.social @matthiassoller.bsky.social
#FlyLab #Drosophila #Outreach
Reposted by Deepanshu Singh
crezaval.bsky.social
We're hiring! Two exciting opportunities in our Lab @unibirmingham.bsky.social

Come work with us on decision-making and neural circuits in Drosophila. Please share!

Senior Research Technician + Postdoctoral Research Fellow

Deadline: 10 July

More info here: www.rezavallab.org
deepanshund.bsky.social
Big thanks to @clarahowcroft.bsky.social y.social, @toraks.bsky.social ks.bsky.social, @dpdoupe.bsky.social for organising the first NE Fly Meeting! It was inspiring to see the Northern Drosophila community come together with such warmth and energy. Here’s to more science, support, and shared ideas!
deepanshund.bsky.social
A post-meeting hub for North England Drosophilists — to share, connect, and collaborate beyond the room. Please share and add more people to this starter pack.
go.bsky.app/KJXNZVg
deepanshund.bsky.social
Honoured to be invited for a talk at IISER Tirupati! Grateful for the warm welcome — it was a real pleasure catching up with the brilliant faculty and curious minds of IISER. Until next time! 🍄🧬🐞
Reposted by Deepanshu Singh
twbredy.bsky.social
Here's the link to our latest review, emphasizing the tools required to dig into the RNA world in the brain.

doi.org/10.1016/j.nl...
Redirecting
doi.org
Reposted by Deepanshu Singh
matthiassoller.bsky.social
We paid ~£80 to validate our CRISPR edit - still a good price.
www.biorxiv.org/content/10.1...
Reposted by Deepanshu Singh
matthiassoller.bsky.social
Male quality assessment: Venerose seminal fluid sugar sensed by female brain neurons after mating. See our comment thanks to @deepanshund.bsky.social about an exiting story from the Young-Joon Kim lab.
www.tandfonline.com/doi/epdf/10....
Venerose: a nuptial gift with implications
www.tandfonline.com
Reposted by Deepanshu Singh
plosbiology.org
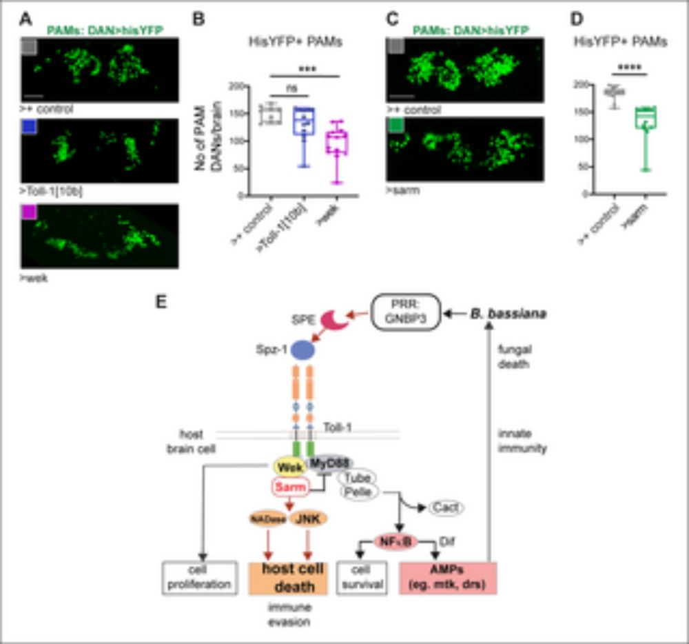
Fungus on the brain. @deepanshund.bsky.social @aliciahidalgolab.bsky.social &co show that the #fungus Beauveria bassiana exploits the Toll-1 host response to activate the MyD88 inhibitor Sarm, enabling immune evasion and triggering #neurodegeneration in #Drosophila 🧪 @plosbiology.org plos.io/3EIxgZN
Beauveria bassiana was detected within the fly brain. Neurons are stained with DAPI (magenta) and B. bassiana with GFP (green). Left: whole brain view. Middle column: germlings or germinating spores colocalise with the neuronal marker DAPI and (right-hand column) have filaments.
Reposted by Deepanshu Singh
matthiassoller.bsky.social
Doing CRISPR: Check out our PlatinumCRISPr server update now including Cas12a sgRNA selection, thanks to @roliarnold.bsky.social
Reposted by Deepanshu Singh
poppi62.bsky.social
Or what about the #Drosophila computer game? Loads of stuff that I almost forgot about: scratch.mit.edu/projects/744...
deepanshund.bsky.social
What an engaging talk by Fiona Whelan @whelanfj.bsky.social , who recently moved her group to Manchester from Nottingham! Thank you all for attending the session and contributing to such an interesting discussion. @mcf-uom.bsky.social @official-uom.bsky.social #manchesterflyclub
deepanshund.bsky.social
Incredible energy at the 7th Insect Reproductive Molecules Meeting at Rydal Hall! 🚀 Huge thanks to Prof. Matthias Soller @matthiassoller.bsky.social and Prof. Tracey Chapmen for co-organizing and @gensocuk.bsky.social for the funding. 🧬✨ #InsectReproduction #lakedistrict #RydalHall
Reposted by Deepanshu Singh
matthiassoller.bsky.social
Fantastic talks at the 7th Insect Reproductive Molecules Meeting at Rydal Hall. Thanks to Tracey Chapman @deepanshund.bsky.social for co-organizing and @gensocuk.bsky.social for support.