@brumbaugh-lab.bsky.social
67 followers 70 following 6 posts
Posts Media Videos Starter Packs
brumbaugh-lab.bsky.social
Check out this new preprint with @distefanolab.bsky.social lab! The manuscript focuses on RNA processing in the form of sequestration into P-bodies in the context of development.
brumbaugh-lab.bsky.social
Thanks to @isscr.org for this wonderful recognition! And thanks to my colleagues and ISSCR for thoughtfully and carefully working on important policy and regulatory matters. Read more about the award and my fellow honorees. invt.io/1bxbk540w9k @isscr.org
I am a 2025 ISSCR Public Service Award Honoree.
Learn more
invt.io
brumbaugh-lab.bsky.social
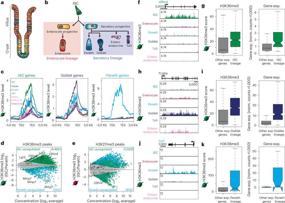
Thanks to @cp-cellchembiol.bsky.social, @iamzico.bsky.social and Ramesh Shivdasani for this thoughtful discussion of our work!
cp-cellchembiol.bsky.social
🔦Spotlight of Peter Dempsey, @brumbaugh-lab.bsky.social et al paper: Epigenetic fluidity meets phenotypic malleability in intestinal epithelial cells by @iamzico.bsky.social and Ramesh Shivdasani at @danafarber.bsky.social http://dlvr.it/TJfVRZ