Eric Degliomini
banner
deggeric.bsky.social
Eric Degliomini
@deggeric.bsky.social
Cromulent Fuckwaffle and writer for @thehardtimesnews.bsky.social
*Will Smith just slapped Chris Rock voice* “Jenny Lewis just sang The Recluse with Cursive
October 13, 2025 at 4:46 AM
Reposted by Eric Degliomini
Full video since YouTube removed it
September 25, 2025 at 11:43 PM
Reposted by Eric Degliomini
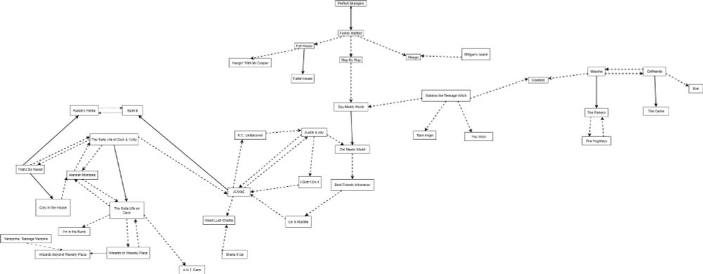
note: this is only in my extremely limited system of crossover categorization that only includes direct character appearances and does not include cartoons, dream sequences, or metafictional appearances.
September 10, 2025 at 8:45 PM
This is still the best thing I ever did on twitter in 2020
August 20, 2025 at 3:48 AM
Reposted by Eric Degliomini
October 26, 2023 at 7:56 AM
Can someone let me know when they put close friends on here I have a very funny story I want to share from a show I went to last week that I don’t want hyper online pop girlies to ruin
April 9, 2025 at 4:32 AM
Power went out during Ape Dos Mil and everyone just kept singing
April 5, 2025 at 7:54 AM
Blessing you with the Benfer of Abundance
March 28, 2025 at 3:32 AM
This was $30 a ticket for level 1 seating, the cheapest I have ever seen forum tickets in my life lol
March 21, 2025 at 8:59 PM
watched 4 episodes of Severance in an attempt to catch up and thought to myself "okay I get it I can go do something else"
March 16, 2025 at 7:45 PM
How many zoomers do you think exist now because their parents ironically fucked while listening to Flight of the Conchords between 2007-2009?
March 13, 2025 at 1:47 AM
I need to get fit for the final Mineral show
March 4, 2025 at 9:16 PM
From “The Crazy Donkey” to “The Megacorp Pavillion” Long Island’s Radiohead is back in action!!!!
March 4, 2025 at 1:15 AM
Love watching this in a theater
March 3, 2025 at 1:36 AM
Ladies: he says he makes six figures but when you get to his apartment it looks like this, wyd?
March 1, 2025 at 1:28 AM
Bluesky exclusive Japan pics
February 24, 2025 at 11:20 AM
I turned 32 today
February 22, 2025 at 6:41 AM
Meet me at the Harajuku Midwestern Emo Outlet if you want an ass kicking
February 20, 2025 at 8:21 PM
If you’ve ever wanted to case my apartment for a robbery or listen to @robertbenfer.bsky.social talk about Newgrounds in my apartment check out @newgroundsdoc.newgrounds.com
February 12, 2025 at 4:43 AM
February 7, 2025 at 7:48 PM
Reposted by Eric Degliomini
January 31, 2025 at 3:02 AM
What the fuck is happening on The Tonight Show. Just absolutely kneeling at the feet of techs most popular ambassador to try to get a hit of his viewers without having any fluency in the language of his audience.
January 25, 2025 at 8:18 AM
Reposted by Eric Degliomini
Watching the inauguration yesterday and seeing George Bush, reminded me of this.
January 21, 2025 at 8:02 PM
I agree with Trump!!!
January 16, 2025 at 11:13 PM