Charlotte Kirchhelle
@ckirchhelle.bsky.social
220 followers 170 following 25 posts
Plant cell/developmental biologist @RDP Lyon, loves cell edges, mechanics, and lateral roots
Posts Media Videos Starter Packs
Reposted by Charlotte Kirchhelle
hueihsuantsai.bsky.social
Very excited to see our @nikogeldner.bsky.social lab x Feng Zhou lab work featured on the cover of Science!
(1/5) We reveal how root architecture and nutrient leakage shape spatial patterns of microbial colonization, moving beyond traditional models of uniform exudation.
science.org
Using precise spatial and temporal analysis, researchers in Science provide insight into how bacteria around the root interact both with the plant and with each other.

Learn more in this week's issue: https://scim.ag/3WgNajk
A confocal microscopy image shows root-colonizing bacteria clustering around an emerging lateral root, where localized glutamine leakage induces spatially confined reporter activity.
Reposted by Charlotte Kirchhelle
davidbiermann.bsky.social
Very excited to share that our paper "A RALF-brassinosteorid signaling circuit regulates Arabidopsis hypocotyl cell shape" is now published in @currentbiology.bsky.social !

Enjoy reading it!!

www.sciencedirect.com/science/arti...
Reposted by Charlotte Kirchhelle
biologists.bsky.social
We're still accepting submissions for our next special issue: Cell Biology of the Nucleus

Guest edited by Abby Buchwalter and JCS Editor Megan King.

Submission deadline: 3 November

Find out more: journals.biologists.com/jcs/pages/nu...

#CellBiology #Nucelus #Cells #Biology #Academia #Research
Special Issue: Cell Biology of the Nucleus
Guest Editor: Abby Buchwalter
Deadline 3 November 2025
Journal of Cell Science call for papers
Reposted by Charlotte Kirchhelle
plantbiomechanics.bsky.social
🌿Join us for the Webinar Series 2025 – Road to The 11th International Plant Biomechanics Conference 2026 🌍
📅 Webinar #1: Sept 25, 2025 | [Register: ugm.id/PBMweb1]
📅Webinar #2: Oct 9, 2025 | [Register: ugm.id/PBMweb2]
Reposted by Charlotte Kirchhelle
zmbp-tuebingen.bsky.social
📢 Job alert! #PlantSciJob
We are opening a Professorship (W1-TT) in Plant Biochemistry at the ZMBP @unituebingen.bsky.social
Apply by October 17th

Please spread the word!

More info 👇
uni-tuebingen.de/fakultaeten/...
Open Professorship (W1-TT) at the ZMBP, University of Tübingen (Germany). Deadline October 17th. More info: https://uni-tuebingen.de/fakultaeten/mathematisch-naturwissenschaftliche-fakultaet/fachbereiche/zentren/zentrum-fuer-molekularbiologie-der-pflanzen/zmbp/job-opportunities/#c12494
Reposted by Charlotte Kirchhelle
daanweits.bsky.social
Coming to you live from #ISPLORE2025JP Fresh preprint from my lab showing that leaves progressively oxygenate and how this is important for their morphogenesis.Thanks to our collaborators from @Fra_LicO2si lab. #plantscience
www.biorxiv.org/content/10.1...
ckirchhelle.bsky.social
Edges!!
dev-journal.bsky.social
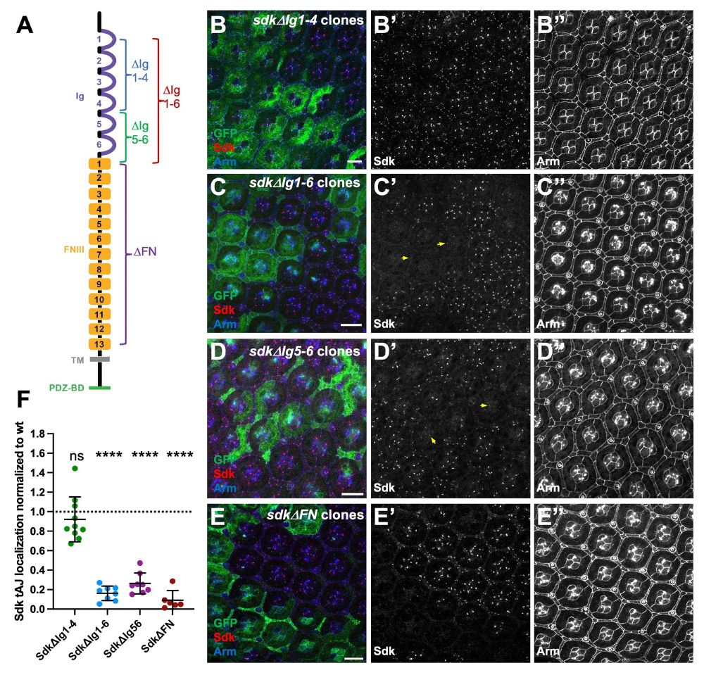
Mapping the ways Sidekick is localised to cell junctions.
This Research Highlight showcases the work from Dhaval Gandhi, Jessica Treisman and colleagues: journals.biologists.com/dev/article/...
Sdk localization to tAJs does not require the first four Ig domains. (A)
Diagram of the Sdk protein showing the six Ig domains (purple), thirteen FNIII domains (yellow), transmembrane (TM) domain (gray) and PDZ-binding domain (PDZ-BD, green). Brackets indicate the extent of the deletion in each CRISPR mutant. (B-E) Midpupal retinas stained for Sdk (B’-E’, red in B-E), Arm (B’’-E’’, blue in B-E) and GFP (green) to mark clones homozygous for sdkΔIg1-4 (B), sdk ΔIg1-6 (C), sdkΔIg5-6 (D) or sdkΔFN (E). Scale bars, 10 µm. (F) Quantification of Sdk levels at tAJs in clones homozygous for each mutant allele, normalized to wild-type regions of the same retinas. Error bars show mean ±s.e.m. ****, p<0.0001; ns, not significant for one-sample t test with 1 (dotted line) as the expected value. n = 10 retinas (sdkΔIg1-4), 8 (sdkΔIg1-6), 9 (sdkΔIg5-6), or 6 (sdkΔFN); each point is the mean of 10-11 junctions in that retina. Removing the first four Ig domains does not alter Sdk localization to tAJs, but deleting the fifth and sixth, all six Ig domains, or the FNIII domains strongly reduces it. Arrows in (C’, D’) indicate examples of tAJs with residual very low levels of SdkΔIg1-6 or SdkΔIg5-6.
Reposted by Charlotte Kirchhelle
natplants.nature.com
New OA Article: "Stem cell regulators drive a G1 duration gradient during plant root development" rdcu.be/eHcg2

The G1 phase is very long close to the stem cell niche. This relies on the interplay of PLETHORA with the RETINOBLASTOMA-RELATED pathway.
Reposted by Charlotte Kirchhelle
nikogeldner.bsky.social
Call for a tenure-track position at our Department of Plant Molecular Biology in Lausanne! We are searching for promising early-career researchers in the broad field of plant-organismal interactions. Deadline: November 30, 2025 - Please re-post!

career5.successfactors.eu/career?caree...
Career Opportunities: DBMV: Tenure Track Assistant Professor towards Associate Professor in the field of Plant-organism (22484)
career5.successfactors.eu
Reposted by Charlotte Kirchhelle
bucklingmt.bsky.social
Despite their high rigidity, microtubules (MTs) dynamically bend and buckle in cells. MT-self repair is inherent to their metastable nature, but it remains unclear whether just inherent repair mechanisms are sufficient to maintain MT integrity🧵 (1/9)
www.biorxiv.org/content/10.1...
ckirchhelle.bsky.social
Always proud of my team but the last month was incredible - poster/presentation prizes for both @zoenv.bsky.social and @nathan-german.bsky.social !! 🥳
Reposted by Charlotte Kirchhelle
rdplab.bsky.social
🌱 3 plant biology institutes, 2 great days! 🌿

PhDs & postdocs from DBMV @unil.bsky.social, @psb-vib.bsky.social & @rdplab.bsky.social rocked the 2nd Trilateral Plant Bio Symposium in Lausanne!

👏 Big congrats to all ECRs, especially to @nathan-german.bsky.social for winning Best Presentation! 🏆💥
Reposted by Charlotte Kirchhelle
kaisakajala.bsky.social
Really looking forward to this panel discussion on Tuesday - getting to discuss in depth why it is important to define plant cell types and states!

#PlantScience 🌱
plantcellatlas.bsky.social
ONE WEEK AWAY!

The final segment of the Plant Cell Identity Webinar Series, The Open Panel Discussion is Sept. 16, 2025.

To Register: bit.ly/PCAPCI_Webinar
Promotional Image for the Plant Cell Identity Webinar Series.
Reposted by Charlotte Kirchhelle
thomasp85.com
I am beyond excited to announce that ggplot2 4.0.0 has just landed on CRAN.

It's not every day we have a new major #ggplot2 release but it is a fitting 18 year birthday present for the package.

Get an overview of the release in this blog post and be on the lookout for more in-depth posts #rstats
ggplot2 4.0.0
A new major version of ggplot2 has been released on CRAN. Find out what is new here.
www.tidyverse.org
Reposted by Charlotte Kirchhelle
plantcellatlas.bsky.social
Don't forget to register for this 90-minute workshop on FIJI Basics for Visualizing and Quantifying Plant Images!

This workshop will be held in TWO WEEKS on Wednesday, September 24, 2025 at 7:30am PT/9:30am CT/10:30am ET.

Register Now! bit.ly/45zJE7V
Promotional image for the PCA Imaging Workshop Webinar Series: FIJI Basics for Visualizing and Quantifying Plant Images. The promo has a purple and green plant cell graphic with a black background. It also includes the details for the webinar including the date/time: Wednesday September 24, 2025 9:30am CT/10:30am ET/7:30am PT, the Zoom Link, and the Organizers: Ivan Radin, Kirk Czymmek, and Daniel Kierzkowski.
Reposted by Charlotte Kirchhelle
geminiteamlab.bsky.social
📢 A Junior Professorship (W1, tenure track) is open at the Center for Plant Molecular Biology at Uni Tübingen (@zmbp-tuebingen.bsky.social) — to work on plant protein biochemistry (composition, structure, dynamics, or regulation of protein complexes). 🌱 Great opportunity — Apply by Oct 17th!
Reposted by Charlotte Kirchhelle
moscabiomeclab.bsky.social
The BM^2 Lab is hiring a Ph.D. student to work on a variety of problems connected to modeling of morphogenesis in plants (i.e. ovule curvature formation, fixed handedness establishment in certain plant organs and its link to cell wall mechanics).

Please share!
Reposted by Charlotte Kirchhelle
vinayshukla.bsky.social
Honoured & excited that ‘Breathing Underground’ has been funded by the ERC!
This will let me explore one of the most fundamental questions of plant life: how roots breathe underground? @erc.europa.eu