Daniel Lipka
@dblipka.bsky.social
3.3K followers 5K following 52 posts
Physician Scientist at DKFZ & NCT Heidelberg studying 🩸🧬 #epigenomics #DNAmethylation #singleCell #precisiononcology #JMML www.translational-cancer-epigenomics.de
Posts Media Videos Starter Packs
dblipka.bsky.social
Great to meet friends and colleagues at this year’s EWOG-MDS meeting in Berlin. We had great discussions and developed new project ideas and collaborations with the aim of improving risk stratification and patient care for JMML patients.
#jmml #ewogmds #precisionmedicine www.ewogberlin2025.org
On the Verge to Malignancy: Cytopenia and Beyond - Ewog Symposium
On the Verge to Malignancy: Cytopenia and Beyond International Symposium on bone marrow failure, predisposition, MDS and MPD in the Young Dear colleagues and friends, we are pleased to wel...
www.ewogberlin2025.org
dblipka.bsky.social
Of interest to the #epigenomics, #dnamethylation, #neurooncology, #oncology and #precisionmedicine communities! 🧬
Reposted by Daniel Lipka
epigenometech.bsky.social
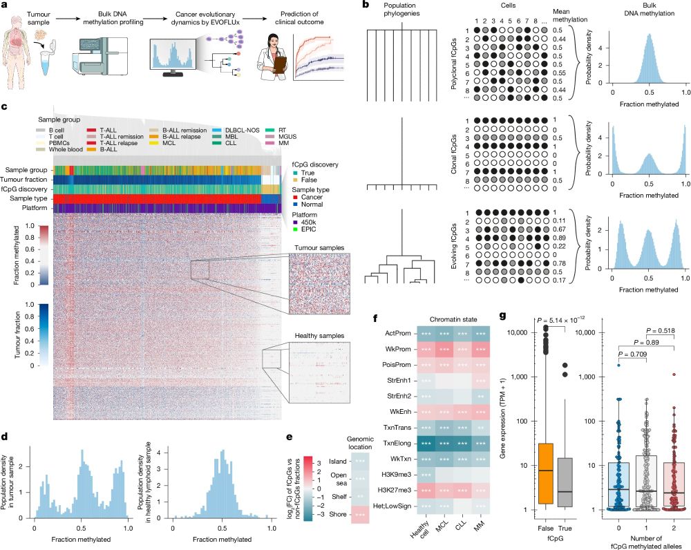
Epigenetics Update - Fluctuating DNA methylation tracks cancer evolution at clinical scale go.nature.com/3Ve4OUy

#Epigenetics #Cancer #DNAme #DNAm
---

Empower your research with high-res epigenetic insights at epigenometech.com
Reposted by Daniel Lipka
kasitc.bsky.social
Activity of most genes is controlled by multiple enhancers, but is there activation coordinated? We leveraged Nanopore to identify a specific set of elements that are simultaneously accessible on the same DNA molecules and are coordinated in their activation. www.biorxiv.org/content/10.1...
dblipka.bsky.social
Still two weeks left to apply to the #postdoc position in my lab via the @dkfz.bsky.social fellowship program.
#epigenomics #hematology #leukemia #computationalbiology #precisiononcology
dblipka.bsky.social
+++ Postdoc Opportunity +++
My lab is looking for researchers interested in combining cutting edge #genomics, #epigenetics and #AI for precision oncology in pediatric #leukemia.
www.dkfz.de/fileadmin/us...

Applications via the #DKFZ postdoc program:
www.dkfz.de/en/karriere/...
Reposted by Daniel Lipka
Reposted by Daniel Lipka
schubelerlab.bsky.social
Excited to see this published with additional data following our preprint a while back. Cool combination (in our biased view) of controlled TF expression and machine learning to decode chromatin sensitivity. www.sciencedirect.com/science/arti....
dblipka.bsky.social
+++ Postdoc Opportunity +++
My lab is looking for researchers interested in combining cutting edge #genomics, #epigenetics and #AI for precision oncology in pediatric #leukemia.
www.dkfz.de/fileadmin/us...

Applications via the #DKFZ postdoc program:
www.dkfz.de/en/karriere/...
Reposted by Daniel Lipka
epigenometech.bsky.social
Epigenetics Update - Thymic epithelial cells amplify epigenetic noise to promote immune tolerance
go.nature.com/45srCWG

Andrew S. Koh (University of Chicago) reporting in Nature

#Epigenetics #Noise #Chromatin #Immunity
---

High-resolution insights without cell sorting; epigenometech.com
Reposted by Daniel Lipka
science-wallet.bsky.social
🧵Radiotherapy immune signaling is modular, redundant — and has a limit.

Together with
@joschakraske

@peterhuber_hd

@halama_immuno

@UKHD_radonc
our new study in fully human systems shows that:

t.co/GzH3N6gElf

1/9
Reposted by Daniel Lipka
greally.bsky.social
Plant #epigenetics colleagues, is this the consensus opinion?

"...these methylation marks and epiallelic variations found in natural populations are mainly attributed to genetic variations in epigenetic machinery and transposable element (TE) insertions"

pmc.ncbi.nlm.nih.gov/articles/PMC...
Reposted by Daniel Lipka
mrc-lms.bsky.social
There’s still time to apply for one of our five advertised postdoctoral positions in developmental epigenetics!

Click here to find out more and apply: lms.mrc.ac.uk/work/vacanci...

Applications close 12th August

#HiringNow #Jobs #Epigenetics
MRC Postdoctoral Research Scientists x 5 - MRC Laboratory of Medical Sciences
Applications are now open for up to five postdoctoral positions in the area of developmental epigenetics.
lms.mrc.ac.uk
Reposted by Daniel Lipka
orouji.bsky.social
Happy to share our recent publication on benchmarking peak calling methods for CUT&RUN.
academic.oup.com/bioinformati...
Published in @oxunipress.bsky.social Bioinformatics | led by aminnoorani.bsky.social

#Epigenomics #Genomics #Bioinformatics #MachineLearning #CUTandRUN #CompBio #4DNucleome
Reposted by Daniel Lipka
steglelab.bsky.social
📢 Announcing the MOPITAS Autumn School on Spatial Transcriptomics Data Analysis – taking place November 12–14, in Munich. Don't miss this excellent opportunity to deepen your expertise in data science and multi-OMICS analysis - especially as a PhD student in the data science community.
Reposted by Daniel Lipka
elizsmckenna.bsky.social
Now online in Cancer Discovery: Detection of Cancers Three Years Prior to Diagnosis Using Plasma Cell-Free DNA - by Yuxuan Wang, Nickolas Papadopoulos, Elizabeth Platz, Bert Vogelstein, and colleagues doi.org/10.1158/2159...
Reposted by Daniel Lipka
medhat.bsky.social
1/ 🧬 A Hitchhiker’s Guide to Long-Read Genomic Analysis is out now!

This mini-review walks through the latest advances in long-read DNA sequencing — from assemblies to variant calling to epigenetics.

Link 🔗 genome.cshlp.org/content/35/4...
🧵👇
dblipka.bsky.social
Few days left to apply for a #postdoctoral position in my team investigating the pathomechanism of IDH1 mutations at the interface of #metabolism and #epigenomics!
dblipka.bsky.social
Hey #HemeSky and #EpiSci folks! We are hiring!
For our Translational Cancer Epigenomics team @dkfz.bsky.social and @nct-heidelberg.bsky.social we are looking for a talented postdoc interested in research on heme malignancies and #epigenetics.
Interested?
👉See jobs.dkfz.de/en/jobs/1676... or DM me!
Postdoctoral Researcher
jobs.dkfz.de
dblipka.bsky.social
Congratulations Uli! This is very well deserved!
Reposted by Daniel Lipka
marketatomkova.bsky.social
We are recruiting! Senior postdoc in computational cancer genomics/epigenomics @ludwigcancer.bsky.social @ox.ac.uk. Lead research into epigenetic drivers of secondary AML with rich omics data + strong clinical/wet-lab collaborations.
cutt.cx/YUoB
We look forward hearing from you!

#epigenetics #jobs