Andrea Gloria-Soria
@agloriasoria.bsky.social
700 followers 84 following 51 posts
Evolutionary biologist, mosquito detective. 🇲🇽🇺🇸 (She/her) https://andreagloriasoria.wordpress.com
Posts Media Videos Starter Packs
agloriasoria.bsky.social
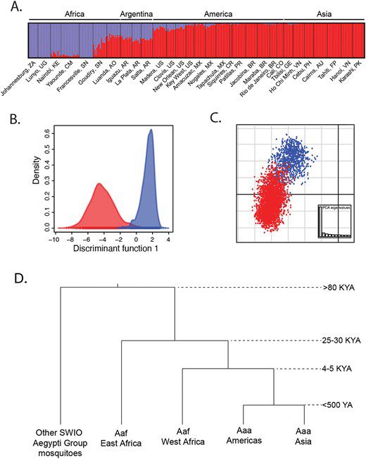
The invasive form of Ae. #aegypti mosquito evolved within the Americas, after arriving from Africa ~320 ya. Our most recent paper is out @science.org. Years of work with collaborators all around led by J. Crawford! Great resource for the Vector Research community!.
www.science.org/content/arti...
How the yellow fever mosquito conquered the world
Aedes aegypti further adapted to life around humans when it arrived in the Americas, study of hundreds of mosquito genomes reveals
www.science.org
Reposted by Andrea Gloria-Soria
thinks.lol
Postdoc position opening in my group! Research projects: pangenomes for diverse organisms, genome evolution, biocomputing, language models. Please reach out if interested!
Reposted by Andrea Gloria-Soria
agloriasoria.bsky.social
#threeMosquitoes. “The biology of deadly insects.” A book by my colleague and friend Jeff Powell is out! He just brought in my very own signed copy! Get yours @hopkinspress.bsky.social www.press.jhu.edu/books/title/...
agloriasoria.bsky.social
One day I hope to be able to visit!
agloriasoria.bsky.social
Just did my part, what are you waiting for?
npr.org
NPR @npr.org · May 3
A few days ago, President Trump issued an executive order seeking to block all federal funding to NPR, the latest in a series of threats to media organizations across the country.
Public media is under threat. Millions depend on the NPR Network every day. Silencing journalism is one way to silence truth and erode the power of the people. Donate now.
Reposted by Andrea Gloria-Soria
nphavill.bsky.social
Leucotaraxis piniperda from WA, released in CT for biological control of hemlock woolly #adelgid. Some papers about the science behind the effort:

research.fs.usda.gov/treesearch/6...

research.fs.usda.gov/treesearch/6...

research.fs.usda.gov/treesearch/6...

link.springer.com/article/10.1...
agloriasoria.bsky.social
An important pest that should not be ignored! Thank you for your work!
nphavill.bsky.social
Hemlock woolly adelgid. Still killing trees in Connecticut.
Dense hemlocks woolly adelgid colony on a hemlock twig.
agloriasoria.bsky.social
Check it out! 🙂 🦟
cp-trendsparasitol.bsky.social
New Vector of the Month: #Aedes #aegypti, the main #mosquito vector of #dengue, #chikungunya, #Zika & #YellowFever viruses, authored by Jacquelyn LaReau & @agloriasoria.bsky.social. #DENV #CHIKV #ZIKV #YFV

authors.elsevier.com/a/1ksqE5Eb1x...
agloriasoria.bsky.social
We put together a fact sheet for #Aedes #aegypti. You can access the corrected proof from the link below.

kwnsfk27.r.eu-west-1.awstrack.me/L0/https:%2F...
kwnsfk27.r.eu-west-1.awstrack.me
agloriasoria.bsky.social
Cool! A legless adelgid?!
nphavill.bsky.social
Adelgid of the week. LEGLESS EDITION!! Adelges (Cassiadelges) coccipus, Havill & Brunet, 2025. Collected from larch trees in Bhutan. The first member of Aphidomorpha completely lacking legs!!
www.mapress.com/zt/article/v...
@bryanbrunet.bsky.social @entsocamerica.bsky.social
Reposted by Andrea Gloria-Soria
Reposted by Andrea Gloria-Soria
oleseehausen.bsky.social
Please circulate widely:

We are hiring two Ass Prof tt at the Institute of #ecology and #evolution at @unibern.bsky.social in conservation biology; mathematical & computational ecology

We are committed to diverse, inclusive and equitable leadership in research and education

tinyurl.com/IEEjobs
agloriasoria.bsky.social
So cool!!
nphavill.bsky.social
Adelgid of the week. LEGLESS EDITION!! Adelges (Cassiadelges) coccipus, Havill & Brunet, 2025. Collected from larch trees in Bhutan. The first member of Aphidomorpha completely lacking legs!!
www.mapress.com/zt/article/v...
@bryanbrunet.bsky.social @entsocamerica.bsky.social
Reposted by Andrea Gloria-Soria
dpmoriarity.bsky.social
If you are ready to advocate to your representatives (or friends and families) about the economic value of NIH funded research, you can check your state at www.unitedformedicalresearch.org/nih-in-your-...
Reposted by Andrea Gloria-Soria
jacquelyngill.bsky.social
What can you do? Talk loudly about what government actually does for you. Call your reps and tell them to protect federal research and to make government work for all Americans. Write op-eds. Talk about the medical research that saved your life. Share your stories. Help people make the connections.