Joris van de Haar, MD, PhD
@joris-vd-haar.bsky.social
3.6K followers 1.4K following 140 posts
Clinician-scientist / precision medicine / cancer immunology / bioinformatics / MD, PhD @Netherlands Cancer Institute / ESMO precision medicine working group Trying to have fun discovering stuff to help patients. Opinions are my own.
Posts Media Videos Starter Packs
Pinned
joris-vd-haar.bsky.social
👉 One click to follow many of the most inspiring researchers around in precision oncology
go.bsky.app/xg4Y26

Comment if you want to join the evolving list
Reposted by Joris van de Haar, MD, PhD
franmj88.bsky.social
🚨 International Postdoctoral Positions Open at VHIO! 🚨
The VHIO VIDA Postdoctoral Program is now open!
We’re a fully funded position for international postdocs to work on cutting-edge exciting projects, develop professionally, and pave the way toward independence.
👉 vhiovidaprogramme.eu
Home - VIDA
vhiovidaprogramme.eu
joris-vd-haar.bsky.social
Very cool study! A very logical explanation for the fundamental question how non-stem cells “know” they need to become one after tissue damage. And is this deregulated in cancer?
hugosnippert.bsky.social
📢 New preprint 🔥
1/ Stem cell regeneration is often viewed as an actively induced process, triggered by damage. But what if plasticity is actively suppressed by the stem cells themselves? We explored plasticity with 'new' cell type ablation tech in normal human colon organoids
tinyurl.com/3ky4ccxf
Reposted by Joris van de Haar, MD, PhD
joris-vd-haar.bsky.social
Important work towards one of the holy grails in cancer immunotherapy: understanding/predicting/designing TCR specificities
joris-vd-haar.bsky.social
🤙🤙🤙 Precision oncology starter package
joris-vd-haar.bsky.social
👉 One click to follow many of the most inspiring researchers around in precision oncology
go.bsky.app/xg4Y26

Comment if you want to join the evolving list
joris-vd-haar.bsky.social
Cool concept
andyfraser.bsky.social
Delighted to share our latest paper describing a method to read the levels of hundreds of metabolites or drugs in parallel using DNA sequencing. This method, which we call ‘smol-seq’ (Small MOLecule sequencing), harnesses the power of DNA sequencing for metabolite detection:
rdcu.be/d8xLv (1/6)
Quantifying metabolites using structure-switching aptamers coupled to DNA sequencing
Nature Biotechnology - Metabolites can be quantified using a combination of aptamers and DNA barcodes.
rdcu.be
joris-vd-haar.bsky.social
Imagine how many black and white pictures could have been published in full color
duckswabber.bsky.social
Between 2019 and 2023, researchers paid $8.968 billion to make papers open access. Imagine what else could be done with this money if it wasnt paid to for profit publishing companies...
👉 arxiv.org/abs/2407.16551
joris-vd-haar.bsky.social
Magnificent work from Monika Wolkers and team : γδ T cells are the prime anti-tumoral T cells in pediatric neuroblastoma

Another case where γδ T cells are the central effectors of anticancer immunity.

www.biorxiv.org/content/10.1...

@forum-gd.bsky.social
γδ T cells are the prime anti-tumoral T cells in pediatric neuroblastoma
High-risk pediatric neuroblastoma patients have a dismal survival rate despite intensive treatment regimens. New treatment options are thus required. Even though HLA expression in neuroblastoma is low and immune cell infiltrates are limited, the presence of tumor infiltrating lymphocytes (TILs) is indicative for better patient survival. Here, we show that most tumor lesions contain viable immune cell infiltrates after induction chemotherapy, with high percentages of CD3+ T cells. We therefore expanded the TILs and tested their anti-tumoral activity. With sufficient starting material, TIL expansion was as efficient as for adult solid tumors. However, whereas TIL products from adult tumors almost exclusively contained αβ T cells, in neuroblastoma-derived TILs, γδ T cells expanded with similar efficacy as αβ T cells. Importantly, the anti-tumor responses in response to autologous tumor digest primarily originated from (Vδ1- and Vδ3-expressing) γδ T cells, and not from αβ T cells. In conclusion, this finding creates a window of opportunity for immunotherapy for neuroblastoma patients, with γδ T cells as potential prime responders. ### Competing Interest Statement The authors have declared no competing interest.
www.biorxiv.org
joris-vd-haar.bsky.social
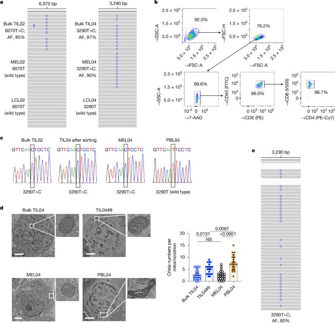
Big if true: do cancer cells transfer mutated mitochondria into tumor infiltrating lymphocytes to impair their function? mtDNA is challenging to work with, so looking forward to see this finding confirmed. But cool concept and big congrats to the authors!

www.nature.com/articles/s41...
Immune evasion through mitochondrial transfer in the tumour microenvironment - Nature
Mitochondria with mutations in their DNA from cancer cells can be transferred to T cells in the tumour microenvironment, which leads to T cell dysfunction and impaired antitumour immunity.
www.nature.com
joris-vd-haar.bsky.social
2/2 The results seem pretty consistent across cohorts, robust to adjustment for confounded and not observed in treatments such as immunotherapy and chemotherapy which are not directed to specific mutations.

Congrats to our one and only Karlijn Verkerk for leading this effort!
joris-vd-haar.bsky.social
1/2 Puzzling result from the DRUP study: the more mutations driving proliferation in a tumor, the less effect of targeting only one of them with specific drugs.

www.esmoopen.com/article/S205...
DEFINE_ME
www.esmoopen.com
Reposted by Joris van de Haar, MD, PhD
empiricgame.bsky.social
Forget Die Hard vancomycin is a Christmas antibiotic
Vancomycin colored over to be a 🎄
joris-vd-haar.bsky.social
Thanks for organizing! I would love to be added
joris-vd-haar.bsky.social
I'm pleased to share that I will be speaking at the Clinical Cancer Genomics meeting, taking place on the 20th-21st of March 2025 in Amsterdam. Register now to join me and discuss the latest developments with leading experts in the field: www.ccg2025.eu #CCG2025
joris-vd-haar.bsky.social
Looking forward to speaking at the Clinical Cancer Genomics conference on March 20-21, 2025 in Amsterdam. Very nice and inspiring program with many European heavyweights, inc Edwin & many others. Register via the link below!👇
ecuppen.bsky.social
I'm pleased to share that I will be speaking at the Clinical Cancer Genomics meeting, taking place on the 20th-21st of March 2025 in Amsterdam. Register now to join me and discuss the latest developments with leading experts in the field: www.ccg2025.eu #CCG2025