Nick Borcherding
@thehumanborch.bsky.social
1.3K followers 930 following 37 posts
Assistant Professor @wusm_pathology | TCRs 🤝 HLA | MD/PhD Pathologist using computers and ML for immunology and oncology | Former Marine Corp Sgt
Posts Media Videos Starter Packs
thehumanborch.bsky.social
Excited to present at the ASHI Annual Meeting next week on Predicting TCR Specificity in the Age of Single-Cell Sequencing. See you on Monday!

ashiannualmeeting2025.eventscribe.net/agenda.asp?p...
thehumanborch.bsky.social
I could not find it this morning - I sent him an email to see where his project ended up and will get back to you.
thehumanborch.bsky.social
I am not sure if anyone has looked at this in a systematic way - I know Andrew Malone (malonelab.com) had some interesting data suggest T cell doublets in transplant biopsies might be doing this. You will probably need to know the HLA typing for the sample (not great typing in single-cell data)
thehumanborch.bsky.social
Researching at the intersection of HLA and viral infections - check out the special issue from Viruses.

www.mdpi.com/journal/viru...
thehumanborch.bsky.social
scRepertoire now supports exporting clones directly into the immunarch workflow. Removing barriers like it's an anti-PD1.

vignette: www.borch.dev/uploads/scre...
Reposted by Nick Borcherding
terkild.bsky.social
❗How can a cancer exploit its environment and still resist treatment?
✅The answer: co-existing malignant subclones.

Let me walk you through our latest study investigating how divergent evolution drives adaptability, aggressiveness, and drug resistance of T cell cancer. 1/🧵

doi.org/10.1158/2159...
Schematic figure showing divergent evolution of malignant subclones and how they migrate to different tissue compartments (blood vs skin), respond differently to extrinsic stimuli such as Staphylococcus aureus enterotoxins, and how subclones differ in their intrinsic resistance to anti-cancer drugs.
thehumanborch.bsky.social
Just resubmited the scRepertoire manuscript. Favorite part of the reviewer suggestions was benchmarking - scRepertoire v2 (yellow) can assign > 1 million TCR clonotypes in 30 seconds! Let's not talk about scRepertoire v1 (green line).

Preprint: www.biorxiv.org/content/10.1...
thehumanborch.bsky.social
Ibex update!
Our single-cell BCR deep learning package just got a major overhaul!
✅ Now supports CDR3 & full CDR1/2/3 embeddings
✅ Human & mouse models available
✅ Trained on 2–10M unique sequences for high accuracy
Check it out! github.com/BorchLab/Ibex
GitHub - BorchLab/Ibex: Using BCR and expression for sequence embedding
Using BCR and expression for sequence embedding . Contribute to BorchLab/Ibex development by creating an account on GitHub.
github.com
Reposted by Nick Borcherding
mheming.bsky.social
1/2 Every #rstats user, interested in #reproducible analysis should try the new version of #rix. It's much more robust than just using renv. With this update rix allows to use date specific versions and improves using github packages.
bsky.app/profile/brod...
brodriguesco.bsky.social
rix v0.14.3 is on CRAN with many new features and improvements!

cran.r-project.org/web/packages...

Thanks to the many contributors for this release (credited in the DESCRIPTION file)

Here is a sneak peak of what awaits you:

1/4
NEWS
cran.r-project.org
thehumanborch.bsky.social
Awesome! Please thank Ksenia for all her help!!
thehumanborch.bsky.social
scRepertoire 2: Enhanced and Efficient Toolkit for Single-Cell Immune Profiling
www.biorxiv.org/content/10.1...
Reposted by Nick Borcherding
carolynbertozzi.bskyverified.social
Exciting news from Palleon Pharma. Engineered sialidases remove glyco-immune checkpoint ligands from B cells, thereby potentiating antibody-mediated B cell depletion for treatment of autoimmune disease. Clinical studies gearing up in partnership with Henlius Biotech #glycotime
Palleon Pharmaceuticals and Henlius Collaborate to Advance Glycan Editing as a Treatment for Autoimmune Diseases
Palleon Pharmaceuticals, a company pioneering glyco-immunology drug development to treat autoimmune diseases and cancer, today announced a collaborati
www.businesswire.com
thehumanborch.bsky.social
totally second R for Data Science!
thehumanborch.bsky.social
The 3 things that helped me the most was: 1) working in markdown to add context to my code (as well as annotated code), 2) working towards writing functions over scripts, and 3) getting comfortable with git.

Also I also found it easier to learn things when it was relevant to a research project.
Reposted by Nick Borcherding
pmeysman.bsky.social
Our massive effort to recontextualize #single #T-cell data is now out in Science Advances! We developed a new system, STEGO, to do a TCR-first analysis, and reanalyzed 12 studies and more than 500 000 individual T-cells.
Supported by @cziscience.bsky.social !
doi.org/10.1126/scia...
T cell receptor–centric perspective to multimodal single-cell data analysis
T cell receptor–centric perspective improves single-cell analysis.
doi.org
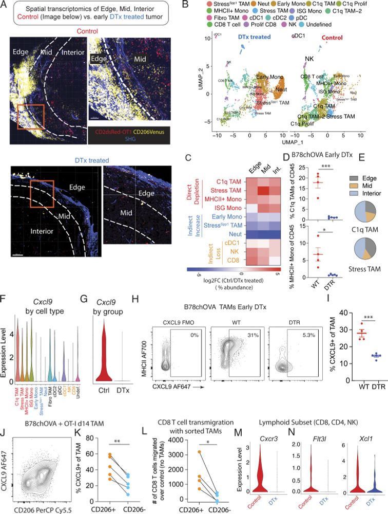
Reposted by Nick Borcherding
labwaggoner.bsky.social
Rather than immune suppression, CD206+ TAMs recruit a tumor-reactive network of CD8 T cells, cDC1s, and NK cells
doi.org/10.1084/jem....
@maxkrummel.bsky.social @jexpmed.bsky.social