Ursula Oggenfuss
@oggenfussursula.bsky.social
670 followers 340 following 7 posts
🍄🧬 Screening trough fungal genomes to detect 🔻transposable elements🔻 and structural variation
Posts Media Videos Starter Packs
Reposted by Ursula Oggenfuss
ethz.ch
At its meeting of 17 and 18 September 2025 and upon application of Joël Mesot, President of ETH Zurich, the ETH Board appointed eight professors. The Board also awarded the title of "Professor of Practice" once.

More info:
Eight professors appointed
At its meeting of 17 and 18 September 2025 and upon application of Joël Mesot, President of ETH Zurich, the ETH Board appointed eight professors. The Board also awarded the title of
ethz.ch
Reposted by Ursula Oggenfuss
jromeijn.bsky.social
The first paper of my PhD is now available as a preprint! 🎉

Transposable elements (TEs) don't just jump within fungal genomes, they also move extensively between species. In this study, we screened over 1,300 fungal genomes and found a conservative estimate of 5,500+ horizontal transfer events.
www.biorxiv.org
oggenfussursula.bsky.social
Happy Barbara Day, happy #TransposonDay2025 to all that celebrate! Every day we get to work on transposons is such a privilege and joy, and I will never not be amazed by these jumping weirdos -the neutral, the bad and the good. Share some black walnut brownies with your friends today!
mollygale.bsky.social
🧬🌽 Happy Transposon Day! 🌽🧬

Today we celebrate the birthday of Barbara McClintock - scientist extraordinaire and discoverer of jumping genes. Still the only woman to have an unshared Nobel Prize in the biomedical sciences #TransposonDay2025
Barbara McClintock portrait
oggenfussursula.bsky.social
For those interested in repeat-induced point mutations (RIP) in fungi: Thomas Badet set up an amazing meeting in beautiful Neuchâtel #TEsworldwide #Transposon
tbadet.bsky.social
🔥 Exciting news! The first Symposium on Repeat-Induced Point mutations is happening June 30 – July 1 at the University of Neuchâtel🇨🇭!

🔹 Want to join? Register here > forms.gle/XWTd4gJAXZSx...

🚨 Limited spots available! So first come, first served!

🔹 More info > crolllab.github.io/ripm2025/
RIPM 2025
Symposium on Repeat-induced Point Mutation research, 30.6 - 1.7, Neuchatel, Switzerland
crolllab.github.io
Reposted by Ursula Oggenfuss
tbadet.bsky.social
🔥 The event will bring together molecular biologists, evolutionary geneticists, and bioinformaticians to explore RIP’s role in transposable element control, genome integrity, and fungal adaptation.

Looking forward to seeing you in Neuchâtel! 🏔️ #RIPM2025 #FungalGenomics #EvolutionaryBiology
Reposted by Ursula Oggenfuss
tbadet.bsky.social
🔥 Exciting news! The first Symposium on Repeat-Induced Point mutations is happening June 30 – July 1 at the University of Neuchâtel🇨🇭!

🔹 Want to join? Register here > forms.gle/XWTd4gJAXZSx...

🚨 Limited spots available! So first come, first served!

🔹 More info > crolllab.github.io/ripm2025/
RIPM 2025
Symposium on Repeat-induced Point Mutation research, 30.6 - 1.7, Neuchatel, Switzerland
crolllab.github.io
Reposted by Ursula Oggenfuss
danielcroll.bsky.social
@guidopuccetti.bsky.social, Gabriel Scalliet and I are excited to share our latest work.

Resistance in agriculture emerges fast, but we fail to grasp how the myriad mutations in pathogen populations contribute to this.

Please check out and share our latest preprint: www.biorxiv.org/content/10.1...
oggenfussursula.bsky.social
Barbara McClintock also spent some time working on fungi (Neurospora), so it is more than fair to keep on mentioning her
Reposted by Ursula Oggenfuss
kavitamehta.bsky.social
Honestly I am worried about the impact Trump policies will have on the future of third world PhD students who wants to do it abroad. Americans leaving for Europe will make the process even more harder for people coming from developing and underdeveloped nations.
oggenfussursula.bsky.social
It is similar in Switzerland, and beyond advertised positions, cold calls with a good letter of specific interest for a lab are possible as well. I liked that it is a job, not continuation of school. And as a plus, there are amazing mountain hikes and rock climbing on the weekends!
Reposted by Ursula Oggenfuss
fungage-lab.bsky.social
Interested in #fungal accessory chromosomes or toxin/antidote genes? Check out our new preprint! We show that the Spok gene family in Fusarium include active toxin/antidote genes. We present a model for how these genes influence the evolution of fungal genomes. www.biorxiv.org/content/10.1...
Illustration of FuSpok killing a cell which has lost an accessory chromosome. Core chromosome in blue, accessory chromosome in red. Black circle: FuSpok. Green circle: antidote function. Red triangle: toxin function.
oggenfussursula.bsky.social
This goes on the top of my break reading list! It has everything that could be asked for: Starships! Transposable elements! Fungi! And an amazing group of scientists! #TEsky #transposons
Reposted by Ursula Oggenfuss
transposableman.bsky.social
#TEsky Please circulate! The interdisciplinary research group I'm part of is looking for two postdocs to work on transposons with us here at the U of Guelph in Ontario Canada. philjobs.org/job/show/28330
Postdoctoral Fellow , University of Guelph, Canada - PhilJobs:JFP Postdoctoral Fellow , University of Guelph, Canada
An international database of jobs for philosophers
philjobs.org
Reposted by Ursula Oggenfuss
fungaloha.bsky.social
RP PLS! Iʻm hiring 3 postdocs at U Hawaiʻi to study yeast diversity and evolution, marine fungi, and the genomics of microbiomes in experimental foodwebs. All of these projects have existing datasets and LATITUDE to pursue individual interests and "blue sky" ideas www.dropbox.com/scl/fi/5d7u4...
A researcher on a boardwalk in a DANK hawaiian forest on Molokai.
Reposted by Ursula Oggenfuss
clementgoubert.bsky.social
If you like #Transposons 👾 check out this feed and tag your posts with #TEsky! Thanks @tobybarilbio.bsky.social 🤗 bsky.app/profile/did:...
oggenfussursula.bsky.social
Could I be added as well, please? Thank you for doing this! I am a postdoc studying transposable elements and structural variation in fungi 🧬➰🍄 scholar.google.com/citations?us...
Reposted by Ursula Oggenfuss
stervander.com
I have asked ResearchGate over at the ex-platform to explain and to cancel the partnership with an unserious publisher like MDPI. If they don't, I too will delete my profile and leave the site. I suggest others in #science do the same.

🧪
watershedlab.bsky.social
I’ll be deleting my ResearchGate account today. If you feel that one website that builds silly and useless metrics partnering with a predatory journal publisher is bad for science (and other scholarly pursuits), I suggest you do the same. 🧪⚒️
Reposted by Ursula Oggenfuss
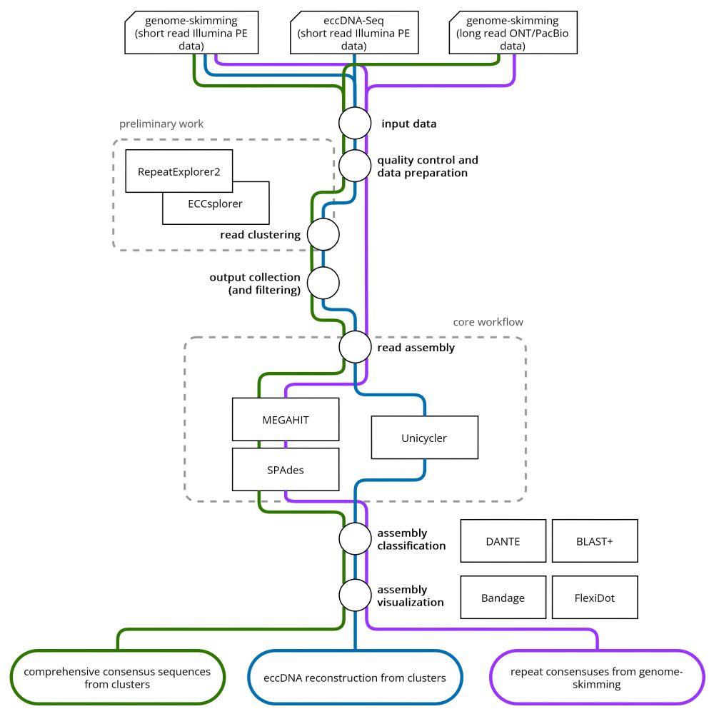
toheitka.bsky.social
🧬💚New preprint out, led by Ludwig and our fresh MSc graduate Kristin: Reliable repetitiveDNA consensus sequences from short reads -- do they exist and how can you do them? Is it worth in times of ONT/PacBio? Can newer genome assembly tools help?

🧬🖥️📈find out: doi.org/10.1101/2023...
a guide map through the manuscript
oggenfussursula.bsky.social
Thank you! And I agree, this project opened many more questions for me than I had at the start. Fungi are amazing!
Reposted by Ursula Oggenfuss
danielcroll.bsky.social
Amazing work led by Ursula Oggenfuss @oggenfussursula.bsky.social and helped Thomas Badet now out as a preprint. Please check it out and tell us what you think.

"A systematic screen for co-option of transposable elements across the fungal kingdom"

www.biorxiv.org/content/10.1...