Jaehyuk Choi
@jaehyukchoimd.bsky.social
560 followers 340 following 17 posts
Physician scientist at UTSW. T cell biologist geneticist dermatologist. Passionate about cancer and autoimmune disease. Co founder moonlight bio.
Posts Media Videos Starter Packs
jaehyukchoimd.bsky.social
We have an active search for tenure-track faculty interested in #ImmuneEngineering #ProteinEngineering #GenomeEngineering & #CancerImmunology. Join the newly formed Center for Cellular Therapies and Cancer Immunology #CCTCI. Learn more at apply.interfolio.com/173562. #facultyjobs
Apply - Interfolio {{$ctrl.$state.data.pageTitle}} - Apply - Interfolio
apply.interfolio.com
jaehyukchoimd.bsky.social
some GD T cell lymphomas are addicted to JAK-STAT signaling and relapse with new JAK-STAT mutations, much like melanomas to BRAF inhibitors. ? new approach ? to treating these aggressive diseases. cell of origin (GD cells) important but unclear why. stay tuned for more.
www.jci.org/articles/vie...
JCI - Addiction of primary cutaneous γδ T cell lymphomas to JAK/STAT signaling
www.jci.org
Reposted by Jaehyuk Choi
tommytang.bsky.social
DNMT1 inhibition reprograms T cells to NK-like cells with potent antitumor activity www.science.org/doi/10.1126...
Reposted by Jaehyuk Choi
labwaggoner.bsky.social
Review @jimmunol.bsky.social
Can autoimmune disease be cured by deep CD19+ cell depletion?
doi.org/10.1093/jimm...
Reposted by Jaehyuk Choi
labwaggoner.bsky.social
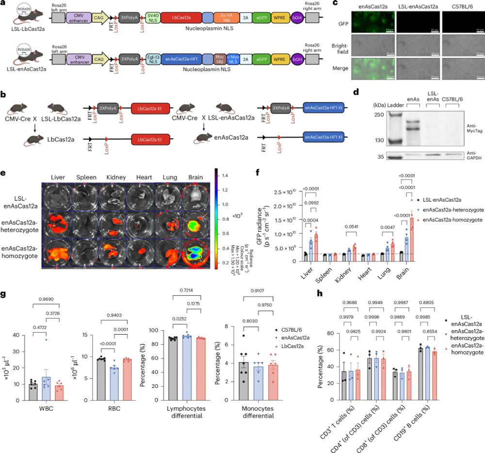
Cas12a-knock-in mice for multiplexed genome editing, disease modelling and immune-cell engineering
www.nature.com/articles/s41...
Reposted by Jaehyuk Choi
Reposted by Jaehyuk Choi
labwaggoner.bsky.social
AGO2 mediates immunotherapy failure via suppressing tumor IFN-gamma response-dependent CD8+ T cell immunity
www.cell.com/cell-reports...
@cp-cellreports.bsky.social
Reposted by Jaehyuk Choi
science.org
New #ScienceImmunology research involving mice and human tissues demonstrates how different immune cell types modify expression of stimulator of interferon genes (STING) to support their normal development and function. scim.ag/4idx7wn
Dynamic STING repression orchestrates immune cell development and function
Repression of STING expression in neutrophils and T lymphocytes is required for immune homeostasis and tumor response.
scim.ag
Reposted by Jaehyuk Choi
erictopol.bsky.social
How does sleep protect against neurodegenerative disease? A review, open-access
www.cell.com/neuron/fullt...
jaehyukchoimd.bsky.social
Congratulations! Great talk at keystone
Reposted by Jaehyuk Choi
labwaggoner.bsky.social
Regulatory T cells with engineered specificity for HLA-DQ2.5–restricted deamidated gluten peptides exert bystander suppression in vivo
www.science.org/doi/10.1126/...
Reposted by Jaehyuk Choi
lozanzi.bsky.social
⁦‪#InterferonPower! Hongbo Chi‬⁩ &co @stjude.bsky.social @stjuderesearch.bsky.social show ⁦‪@nature.com‬⁩ that VDAC2 deficiency facilitates tumor destruction by T cell-driven IFNgamma by causing mitochondrial (mt) damage & mtDNA sensing by cGAS–STING, which drives type I IFNs & tumor death!
VDAC2 loss elicits tumour destruction and inflammation for cancer therapy - Nature
VDAC2 deficiency elicits uncontrolled IFNγ-induced BAK activation and mitochondrial damage for improved cancer therapy.
www.nature.com
jaehyukchoimd.bsky.social
Congratulations!
roychoudhurilab.bsky.social
Thrilled to share new work led by @jieyang437.bsky.social in the lab published today in @Nature. We find that Aspirin prevents metastasis by releasing T cells from immune suppression by platelet TXA2. @Cambridge_Uni @CRUKCamCentre rdcu.be/eci1U
Reposted by Jaehyuk Choi
patrickhwumd.bsky.social
#ScienceSaturday 🧵

❓ Are B cells important to eliminate cancers? T cells, capable of directly killing cancers, have been widely studied in tumor immunology.
Reposted by Jaehyuk Choi
sinaiimmuno.bsky.social
🎉 Congratulations 🥳 to our Director, @miriammerad.bsky.social, on winning this year’s Sjöberg Prize! Check out the video announcement below 🔽
scienceacademyswe.bsky.social
🌟Sjöberg Laureate Miriam Merad has studied how cells in the innate immune system affect the body’s ability to fight tumours. Her discoveries have hugely contributed to making these cells a promising target for the development of new cancer therapies.
www.kva.se/en/news/sjob...
#Science #Academicsky
Sjöberg Prize 2025
Miriam Merad is awarded the Sjöberg Prize 2025 for discovering new targets for cancer therapies in the immune system.
www.kva.se
Reposted by Jaehyuk Choi
Reposted by Jaehyuk Choi
labwaggoner.bsky.social
Repair Drive enables in vivo expansion of gene-targeted hepatocytes in adult mice
www.science.org/doi/10.1126/...
Reposted by Jaehyuk Choi
labwaggoner.bsky.social
PD-L1 from tumor extracellular vesicles induces T cell senescence through lipid metabolism
www.science.org/doi/10.1126/...
Reposted by Jaehyuk Choi
rosslevinemd.bsky.social
In chaotic times, it is important to emphasize how much i appreciate my fellow scientists and the science they do. Inspired countless times each day by my colleagues in the field.
Reposted by Jaehyuk Choi
rosslevinemd.bsky.social
The best part of science for me is when someone in the lab or a former lab member has awesome new data and rushes to share it. everything else pales in comparison.
Reposted by Jaehyuk Choi
rosslevinemd.bsky.social
Going post new things here and not on X. Will be focused on science/career development and drug development, with the occasional sports (Mets, Knicks, hockey) tweet..