RyanLab_TCD
@ryanlab.bsky.social
1.1K followers 1.1K following 170 posts
Assistant Professor in Trinity College Dublin. A mitochondria and immunometabolism enthusiast. Views my own. 🇮🇪
Posts Media Videos Starter Packs
Reposted by RyanLab_TCD
labwaggoner.bsky.social
Temporal and context-dependent requirements for the transcription factor Foxp3 expression in regulatory T cells @natimmunol.nature.com @yuripritykin.bsky.social Rudensky @princetonupress.bsky.social @mskcancercenter.bsky.social www.nature.com/articles/s41...
Reposted by RyanLab_TCD
raflynn5.bsky.social
We’re excited to report work led by postdoc Jennifer Porat in the lab, finding that DNA accumulates on the surface of living cells and that the secreted extracellular protein DNASE1L3 can modulate its levels on B and T cells. With a new twist for ATAC-seq as well www.biorxiv.org/content/10.1...
DNASE1L3 surveils mitochondrial DNA on the surface of distinct mammalian cells
The extracellular space is a critical environment for discriminating self versus non-self nucleic acids and initiating the appropriate immune responses through signaling cascades to relay information ...
www.biorxiv.org
Reposted by RyanLab_TCD
ryanlab.bsky.social
It was completely serendipitous that my #immunometabolism highlight this week highlighting Tregs coincided with the Nobel Treg award 🔽🔽🔽 I swear I don't have any insights into the mysterious Nobel selection process.....
ryanlab.bsky.social
📢Last weeks #immunometabolism discoveries @biomednews.bsky.social ⬇️⬇️⬇️

biomed.news/bims-imicid/...

Highlight:
Acetyl-CoA carboxylase-1 inhibition increases regulatory T-cell metabolism and graft-vs-host disease treatment efficacy via mitochondrial fusion
ryanlab.bsky.social
Check out a lovely bitesize historical perspective from Adrian below.
labliston.bsky.social
A small primer on the #NobelPrize awarded to Mary E. Brunkow, Fred Ramsdell and Shimon Sakaguchi today. This prize was for combining two separate fields of immunology research - genetic research on IPEX and immunology research of regulatory T cells (#Tregs), with enormous impact on biology/medicine
Reposted by RyanLab_TCD
cazares-adr.bsky.social
Imagine we could travel back in time ⏪⌛️to explore the world of bacterial pathogens before humans discovered and industrialised antibiotics

We just did that to study the history of #AMR spread @science.org
doi.org/10.1126/scie...

If you like time travel & biology, this 🧵is for you👇
Pre- and postantibiotic epoch: The historical spread of antimicrobial resistance
Plasmids are now the primary vectors of antimicrobial resistance, but our understanding of how human industrialisation of antibiotics influenced their evolution is limited by a paucity of data predati...
doi.org
Reposted by RyanLab_TCD
natrevdiseaseprimers.nature.com
#Listeriosis manifests primarily as #septicaemia, neurolisteriosis, and maternal–neonatal infections, each with distinct prevalence and mortality rates https://www.nature.c...
A Figure showing the prevalence and outcomes of different clinical forms of listeriosis.
Reposted by RyanLab_TCD
natureportfolio.nature.com
This year’s Nobel Prize in Physiology or Medicine has been awarded to Mary Brunkow, Fred Ramsdell, and Shimon Sakaguchi for discovering a class of immune cells that help to prevent the body from attacking its own tissues. #medsky 🧪
Medicine Nobel goes to scientists who revealed secrets of immune system ‘regulation’
Mary Brunkow, Fred Ramsdell and Shimon Sakaguchi discovered cells that protect the body from autoimmune diseases.
go.nature.com
ryanlab.bsky.social
📢Last weeks #immunometabolism discoveries @biomednews.bsky.social ⬇️⬇️⬇️

biomed.news/bims-imicid/...

Highlight:
Acetyl-CoA carboxylase-1 inhibition increases regulatory T-cell metabolism and graft-vs-host disease treatment efficacy via mitochondrial fusion
ryanlab.bsky.social
Bacterial infections maybe....
Reposted by RyanLab_TCD
labwaggoner.bsky.social
A loss-of-function human ADAR variant activates innate immune response and promotes bowel inflammation @natcomms.nature.com
www.nature.com/articles/s41...
ryanlab.bsky.social
I also find I see less science on Bluesky and I've tried to update filters and interests to capture more. Do you find it the same?
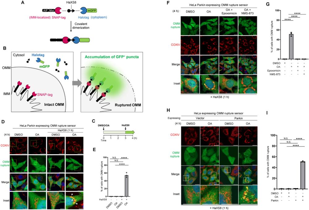
Reposted by RyanLab_TCD
frisophagy.bsky.social
Lots of interesting papers in this week's mitophagy news! 🗑️🪫

biomed.news/bims-tofagi/...

-Ubiquitin precursor with C-terminal extension promotes proteostasis and longevity
-Pink1 KO leads to APP-induced dopaminergic pathology
-An OMM-rupture sensor
ryanlab.bsky.social
Recently @natureportfolio.nature.com had an article about Bluesky being a better platform for sharing science than X. It hasn't been my experience to date. Same post yesterday had more engagement on X and LinkedIN. Wondering if it's domain specific? What are others experience?
Reposted by RyanLab_TCD
frezzalab.bsky.social
Good Sunday, all. Last week has seen some amazing papers in #cancermetabolism and #mitochondrialbiology. Don't miss the curated summary: biomed.news/bims-camemi/...
@biomednews.bsky.social #keepreading

"Forever is composed of nows." -Emily Dickinson